住宅市场
平稳筑基,静待春晖丨2026春节假期楼市运行情况
今年春节期间,楼市整体呈现典型的“假期模式”。
一元复始,万象更新。伴随2026年春节假期的结束,房地产市场也迎来了新一年的开篇。
今年春节期间,楼市整体呈现典型的“假期模式”。受节日返乡、出游及部分城市网签暂停更新等因素影响,重点城市新房及二手房网签成交量均处于季节性低位。根据中指数据,重点21城春节假期(2.15-2.23)新建商品住宅共网签成交10万平米,相比去年春节假期日均成交量基本持平。分城市看,上海在节前政策利好带动及房企维持较大促销力度下,新房网签量较去年春节增幅较大;北京核心区优质项目保持较高热度,整体表现平稳;二线城市中,成都、苏州、宁波假期期间加大促销力度,改善型项目到访量提升,但冷热分化仍较明显,南宁、青岛低基数影响下同比增幅较高。
市场特征来看,春节期间部分房企积极“抢跑”,多地项目“春节不打烊”,推出特惠房源、购房折扣等促销活动,为“小阳春”提前蓄力。此外,由于今年春节假期时间靠后,部分教育刚需购房者开始提前出手,带动假期后半段二手房带看量有所回升。
趋势来看,年初《求是》刊文标志着房地产政策进入以“稳定预期、缩短调整时间”为目标的新阶段。开年以来,核心城市新房市场表现相对平稳,二手房成交同比增长。
开局关系全局,2026年是房地产止跌回稳的关键之年。随着市场进入“两会时间”,政策关注点短期聚焦“控增量、去库存、优供给”具体举措落地情况,中长期则需关注《十五五规划纲要》全文发布对房地产高质量发展的总体定调。展望后市,随着假期因素逐步消退,核心城市楼市有望开启“小阳春”温和复苏行情,假期积压需求有望逐步释放。
表:重点城市2026年“春节”期间楼市情况

表:重点城市“春节”假期期间新建商品住宅网签面积

注:成都、南宁、西宁为商品房口径
表:重点城市“春节”假期期间二手商品住宅网签套数

注:上海、南宁、温州为二手商品房口径
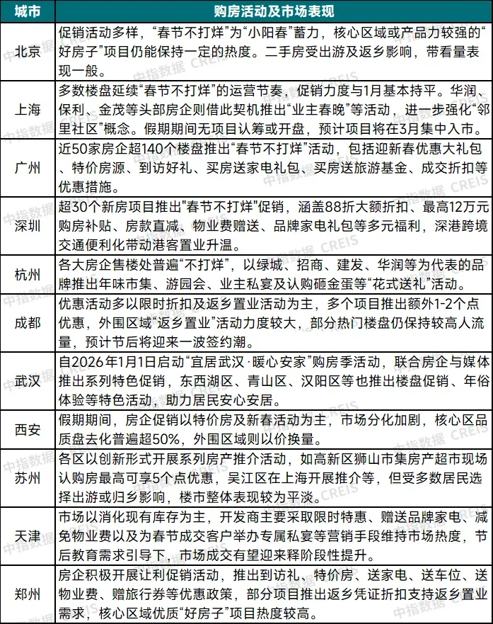
北京:新房方面,促销活动多样,“春节不打烊”为“小阳春”蓄力,推出形式多样的新春置业活动,采取线上线下相结合多维措施积极营销,优惠方面除了常规的特价房外,还有项目推出了情人节特惠房源、直签送家电大礼包、新春“一口价”好房以及推荐成交享高额佣金等促销手段。虽然到访量受到返乡潮的影响有所下滑,但核心区域或产品力较强的“好房子”项目仍能保持一定的热度。
二手房方面,受去年底新政效应持续释放的影响,二手房市场表现相对平稳。自2025年12月24日楼市新政出台后,市场活跃度有所提升。春节期间,受居民出游及返乡影响,北京二手房市场热度有所下降,带看量整体一般。
上海:受1月市场成交回暖以及2月上海在三区启动收购二手房用作保障性租赁住房试点的影响,市场对后续行情的信心节前已有所回升。假期期间,上海无项目认筹或开盘,预计新房项目将在3月集中入市。多数楼盘延续“春节不打烊”的运营节奏,促销力度与1月基本持平。华润、保利、金茂等头部房企则借此契机推出“业主春晚”等活动,进一步强化“邻里社区”概念,提升品牌在业主端的影响力和运营优势。
广州:假期期间,广州近50家房企超140个楼盘推出“春节不打烊”活动,包括迎新春优惠大礼包、特价房源、到访好礼、买房送家电礼包、买房送旅游基金、成交折扣等优惠措施。密集的促销叠加节日氛围,多个楼盘人气走高。此外,随着春节期间广州接待外地游客大幅增长,不少项目到访的外地看房客也有明显增加,客群以返穗置业客为主,整体购房意向高于平日。
深圳:假期期间,超30个新房项目推出"春节不打烊"促销,涵盖88折大额折扣、最高12万元购房补贴、房款直减、物业费赠送、品牌家电礼包等多元福利,金地环湾城、前海宸湾、御和府等热门项目更叠加折上折、现房特惠、家具券等专属权益,同步开通VR看房、直播带看等线上服务,并针对留深市民、港籍置业客群定制差异化优惠方案,整体优惠力度较大。深港跨境交通便利化带动港客置业升温,"北上"购房成为香港同胞新选择,春节期间口岸客流维持高位,前海、福田口岸沿线的前海宸湾、深铁睿筑等项目港客咨询量明显提升。由于网签数据存在滞后性,随着假期结束,在促销持续发力、低利率环境托底及深港融合深化的多重支撑下,前期积累的意向成交有望集中转化为网签。
杭州:节前一周(2.9-2.14)仅5个项目取证,新增231套房源,供应处于低位但项目位置较核心,奥体板块的保利·天珺(均价72767元/㎡)、闻堰低密鸣涛里等改善型项目及三墩板块的保利西源赋、浦沿的春来晴翠等热点刚改楼盘仍选择“抢跑”。假期期间,无集中新开盘,尽管实际成交冷清,但各大房企售楼处普遍“不打烊”,以绿城、招商、建发、华润等为代表的品牌推出了年味市集、游园会、业主私宴及认购砸金蛋等“花式送礼”活动,意在维持市场热度、为节后蓄客。
成都:假期期间,优惠活动多以限时折扣及返乡置业活动为主,多个项目推出额外1-2个点优惠,外围区域“返乡置业”活动力度较大。5+2区域“不打烊”不再常态化,1月成都新房供应在低位同环比继续下降超三成,并未出现明显的“加推”潮,5+2区域可售产品有限,部分项目表示在春节期间“打烊”,部分新项目选择在3月开盘。部分热门楼盘仍保持较高人流量,预计节后将迎来一波签约潮。“返乡置业”阵地向外转移,如新津、彭州、邛崃等地多以“好房子”联动文旅、民俗等对接返乡置业需求。整体来看,成都春节市场保持一贯的淡季态势,由于前期并未出现明显“备货”潮,部分项目选择“打烊”,优质高改项目保持一定市场热度,外围区域“返乡置业”活动力度较大。预计节后市场签约量有所提升。
武汉:为更好满足安居置业需求,武汉自2026年1月1日启动“宜居武汉·暖心安家”购房季活动,联合房企与媒体推出系列特色促销。各行政区也纷纷结合自身特色展开活动,东西湖区、青山区、汉阳区等推出政策解读、楼盘促销、年俗体验等特色活动,助力居民安心安居。从市场表现来看,假期期间购房者以参与节日活动为主,案场来访量整体有限,客户以安居置业群体为核心,但观望情绪仍存,实际成交意愿相对谨慎,整体市场热度较节前有所回落。
西安:假期期间,西安楼市情绪相对平稳,但市场分化加剧。二手房市场在低利率及税收优惠政策的促进下表现较好,1月网签8643套创单月新高。新房市场冷热不均,核心区品质盘去化普遍超50%,外围区域则以价换量。新开盘方面,仅龙翔未央和鸣加推,去化率35%。打折促销以特价房及新春活动为主,但假期实际成交有限,主要为节后蓄客。
苏州:假期期间,多数居民选择出游或归乡,中介带看量减少,楼市整体表现较为平淡,但得益于“家在苏州·2026新春购房季”活动,各区以创新形式开展系列房产推介活动,如高新区狮山市集房产超市现场认购房最高可享5个点优惠,吴江区在上海开展推介等,将有效激发市场潜在需求。本次新春购房季活动将持续至3月底,各板块还将陆续推出“流动房展”、外地客群拓展、重点行业人才安居服务、交通枢纽咨询服务点等多样化举措,并联合商业银行、公积金管理中心现场解读最新住房信贷政策,推动房企推出“买房送车位”“购房送家电礼包”等实质优惠,确保春节服务“不打烊”,助力市民圆梦安居。
天津:假期期间,天津新房市场以消化现有库存为主,鲜有项目进行开盘或加推。同时受假期居民出行意愿增强及传统购房淡季惯性影响,项目到访量较为平缓,市场表现相对平淡。各开发商主要采取限时特惠、赠送品牌家电、减免物业费以及为春节成交客户举办专属私宴等营销手段维持市场热度,辅以线上直播引流。与新房的平淡不同,二手房市场因学区需求显现出明显分化,3月小学报名节点将至,有学区刚需的购房者开始提前出手,带动假期后半段二手房带看、认购量稳步回升。整体来看,随着节后工作生活回归正轨,教育需求将持续释放,天津楼市有望在3月迎来一波学区导向的“小阳春”。
郑州:假期期间,房企积极开展让利促销活动,推出到访礼、特价房、送家电、送车位、送物业费、赠旅行券等优惠政策,部分项目推出返乡凭证折扣支持返乡置业需求。此外,春节期间持续温暖的好天气也为客户看房购房创造了良好的便利条件,部分项目反馈假期到访量有所增加,市场活跃度呈回升趋势。与此同时,不同项目和板块仍呈较明显的分化态势,核心区域优质“好房子”项目保持热销,客户在购房上优先选择主城区高得房率的“四代宅”产品。
相关资讯
平稳筑基,静待春晖丨2026春节假期楼市运行情况
中指云网讯: 一元复始,万象更新。伴随2026年春节假期的结束,房地产市场也迎来了新一年的开篇。 今年春节期间,楼市整体呈现典型的"假期模式"。受节日返乡、出游及部分城市网签暂停更新等因素影响,重点城市新房及二手房网签成交量均处于季节性低位。根据中指数据,重点21城春节假期(2.15-2.23)新建商品住宅共网签成交10万平米,相比去年春节假期日均成交量基本持平。分城市看,上海在节前政策利好带动及房企维持较大促销力度下,新房网签量较去年春节增幅较大;北京核心区优质项目保持较高热度,整体表现平稳;二线城市中,成都、苏州、宁波假期期间加大促销力度,改善型项目到访量提升,但冷热分化仍较明显,南宁、青岛低基数影响下同比增幅较高。 市场特征来看,春节期间部分房企积极"抢跑",多地项目"春节不打烊",推出特惠房源、购房折扣等促销活动,为"小阳春"提前蓄力。此外,由于今年春节假期时间靠后,部分教育刚需购房者开始提前出手,带动假期后半段二手房带看量有所回升。 趋势来看,年初《求是》刊文标志着房地产政策进入以"稳定预期、缩短调整时间"为目标的新阶段。开年以来,核心城市新房市场表现相对平稳,二手房成交同比增长。 开局
来源: 中指研究院
中指看市场丨中央定调“着力稳定房地产市场” 2026年楼市如何走?
中指云网讯: 会议资料及分享PPT,点击填写联系方式索取 1月4日,中指研究院照常举行月度市场形势及企业研究成果分享会,此次分享会以 "着力稳定房地产市场",2026年市场如何走?" 为主题,中指研究院对近期房地产市场形势和房企业绩表现情况做出总结并分享观点。 (文末有往期分享会回顾,欢迎查看) ↓ 会议完整回放点击下图观看 ↓ 近期房地产市场形势&趋势展望 一、近期房地产政策回顾 中央层面:2026年1月1日,《求是》杂志发表了特约评论员文章《改善和稳定房地产市场预期》。文章开篇就直面问题,坦承房地产出现"局部供过于求",销售和价格出现"较大幅度回落",并对实体经济和金融体系产生了"较大影响"。文章特别指出,"房地产带有显著的金融资产属性",并强调其关联性强、涉及面广、社会关注度高,因此"加强预期管理对稳定房地产市场具有特殊重要性"。文章重申"房地产业是国民经济的重要产业和居民财富的重要来源,在国民经济发展中的地位举足轻重",对当前"房地产重要性下降"的论调加以回应和澄清。预计2026年房地产政策将进入以稳定预期、缩短调整时间为目标的新阶段。文章强调要"尽可能缩短调整
来源: 中指研究院
中指动态
更多..
中指院参编《中国城市更新活跃度年度观察报告2025》正式发布!
2026-01-23 14:01:51
产品力与营销力双轮驱动,东原建管以专业迎战代建新周期 | 代建企业高层访谈
2026-01-22 09:41:31
2026中国房地产百强企业研究全面启动
2026-01-20 09:44:26
2025年人居梦想“好房子”研究全面启动
2025-10-10 16:10:37
中指报告
更多..土地市场
房产市场
企业数据
土地数据
京公网安备 11010602103813号