住宅市场
中指年报丨2025年全国家居市场研究报告
2025 年,全国房地产市场整体延续调整态势。二季度以来新房销售边际转弱,二手房市场持续“以价换量”,市场整体仍处于“止跌回稳”过程中。家居市场表现如何?中指研究院对全国300个重点城市的精装开盘和部品配套持续进行监测,本文主要针对2025年全国商品住宅开盘量、开盘结构、部品配套、部品品牌等方面对家
2025 年,全国房地产市场整体延续调整态势。二季度以来新房销售边际转弱,二手房市场持续“以价换量”,市场整体仍处于“止跌回稳”过程中。家居市场表现如何?中指研究院对全国300个重点城市的精装开盘和部品配套持续进行监测,本文主要针对2025年全国商品住宅开盘量、开盘结构、部品配套、部品品牌等方面对家居市场发展趋势进行总结和展望,旨在通过中指数据解读,帮助用户更好的了解市场,助力家居企业营销及管理决策。

政策:中央定调“着力稳定房地产市场”,大力发展装配式建筑,鼓励绿色低碳建造,促进家居产品消费升级
2025 年,随着房地产市场形势的变化,中央对房地产的定调也出现阶段性调整,年末中央经济工作会议定调“着力稳定房地产市场”。根据中指监测,2025 年全国有超 230 省市(县)出台政策约 630条,基于多数城市已全面放开限制性政策,政策优化频次较 2024 年有所下降。从政策优化方向上看,2025 年各地主要围绕激活需求、优化供给两方面落地具体举措。

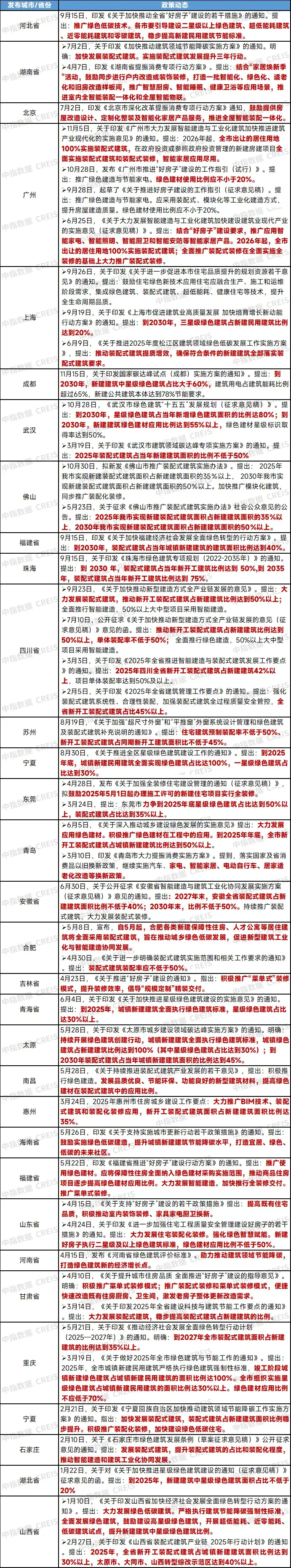
表:2025年全国地产精装修政策汇总

地方城市精装政策持续跟进,鼓励实施绿色低碳建造。根据中指监测统计,2025年与“碳达峰”、“绿色建筑”、“智能建造”、“绿色建材”、“装配式”、“全装修”、“以旧换新”、“好房子”等家居相关的政策法规、部发文件、征求意见、通知公告累计近200余条,其中,河北省、山东省、福建省、四川省、北京、上海、广州、重庆、青岛、成都、武汉等多省市均出台政策方案,旨在倡导大力发展智能建造和装配式建筑,推动好房子建设向智能化、数字化、品质化方向发展。鼓励实施绿色低碳建造,提升城镇新建建筑节能降碳水平,打造宜居、绿色、低碳的未来社区。
表:地方城市(部分重点城市)精装修政策汇总


开盘:2025年开盘量同比小幅下降3.0%,精装率同比持平
➤开盘:2025年精装开盘总量同比小幅下降3.0%,四季度同比降幅缩小
根据CREIS中指数据统计,2025年全国精装修楼盘开盘数量为972个,同比下降3.0%;精装修房源套数为58.2万套,同比下降13.3%,四季度同比降幅缩小。


精装修房源主要集中在二线城市,占比为48.6%,较去年同期下降1.7个百分点;一线和三四线城市占比分别为28.0%和23.4%,占比较去年同期分别下降0.9个和0.6个百分点。从大区分布看,主要集中在华南和华东区域,占比分别为38.5%和31.7%。


从具体城市分布看,精装开盘量最多的是广州,达5.14万套。深圳、成都次之。精装开盘量TOP10城市平均套数为3.27万套。
表:2025年精装开盘量TOP10城市

➤精装开盘主要集中在1-2万、2-3万、5万元以上价格段,装修标准多为中档装修
2025年精装开盘主要集中在1-2万元、2-3万元、5万元以上价格段,其中1-2万元、2-3万元以上价格段占比较去年同期分别提高2.01个、1.89个百分点,3-4万元、4-5万元价格段占比分别下降1.43个和2.39个百分点。

装修标准多为中档装修(即2000-5000元/平米装修标准),占比为61.2%,较去年同期占比下降2.4个百分点;低档装修(2000元/平米以下装修标准)占29.4%,占比较去年同期提高1.9个百分点。

➤整体精装率同比基本持平,华南区域精装率最高,超过5成
2025年,全国精装修楼盘平均精装率为27.17% ,比去年同期下降0.48个百分点。其中一线城市、二线城市、三四线城市平均精装率分别为90.9%、34.2%和11.9%,较去年同期分别下降0.9个、1.7个、0.6个百分点。
从大区分布看,华南区域平均精装率超过5成,达57.2%;其次是华东区域平均精装率为34.2%。


2025年,保利发展精装开盘量高居榜首,达3.3万套,其次是绿城中国、中海地产、招商蛇口和华润置地,精装修房源规模均超过2.1万套。中交房产、电建地产等企业项目开盘精装率达到100%。


精装部品:配套规模同比下降15.3%,头部品牌集中度同比下降
2025年,家居七大部品整体配套规模同比下降15.3%。其中配套量最高的建材部品,配套量达1250万套,同比下降11.9%,其他部品均同比下降,舒适系统同比降幅最大,达36.3%。
从配套率情况看,建材部品、卫浴部品配套率较高,均超过90%,舒适系统配套率最低,仅为25.9%,智能家居配套率为32.7%。

➤智能门锁、灯具部品配套规模同比降幅不足10%,消毒柜、可视对讲等同比降幅超5成
2025年,精装修各类部品市场规模同比均下降。具体来看,智能门锁、灯具、地板等同比小幅下降,降幅不超过10%。消毒柜、热水器、可视对讲、智能开关、淋浴屏等部品配套规模同比降幅较大,超过5成。

➤智能门锁、灯具等部品配套率小幅提升,玄关、可视对讲、热水器等配套率同比大幅下降超过20%
2025年,精装修楼盘中的基础部品配套率均超过90%,属于标配产品。如厨房中的水槽、水槽龙头、烟机灶具,卫浴部品中的花洒、浴室柜、洗面盆、洗面盆龙头、坐便器,建材部品的瓷砖、地板、开关插座,家具部品中的橱柜、室内门,其他配套家居中的入户门、乳胶漆、灯具等配套率均超过90%,这些是精装修项目中的必备部品。
灯具、智能门锁、电烤箱、乳胶漆、地板、开关插座、浴室柜等部品配套率小幅提升。浴霸、热水器、玄关、可视对讲、淋浴屏等部品配套率大幅下降,降幅超过20%。

➤保利发展精装部品配套规模最大,重点监测企业平均配套率达到45.5%
从开发企业部品配套情况看,2025年保利发展精装部品配套量最高,达11.43万套,其次是中海地产和绿城中国,配套量分别为10.12万和9.68万套;从配套率来看,监测的重点企业平均配套率为45.5%,其中配套率最高的是滨江集团,达68.4%,其次是中交地产和中海地产,配套率均超过6成。


部品排行:头部品牌仍占据市场主导,市场份额集中度同比下降
➤厨房部品:方太品牌市占稳居行业首位,前五品牌市占同比均下降
2025年,方太市占率稳居榜首,占比为15.27%,其次是老板和博世,分别占5.65%和4.85%,三大品牌合计占比为25.77%,同比下降8.7个百分点。
表: 2025年厨房部品品牌市占率Top10

➤卫浴部品:科勒品牌市占率最高,其次是高仪和汉斯格雅
2025年,科勒稳居卫浴部品市占率榜首,占7.13%,市占率同比下降7个百分点。其次是高仪和汉斯格雅,市占率分别为5.2%和4.02%。前三品牌合计占比16.35%。
表: 2025年卫浴部品品牌市占率Top10

➤舒适系统:日立品牌市占率最高,为10%,较去年同期提高2.56个百分点
2025年,舒适系统部品中,日立品牌跃居首位,占10.2%,其次是大金和百朗,分别占7.16%和5.15%;
表: 2025年舒适系统品牌市占率Top10

➤建材部品:罗格朗品牌市占率跃居首位,前三品牌合计占市场份额近2成
2025年建材部品中,品牌市占位列前三名的分别是罗格朗、施耐德和西蒙,合计占比15.7%,前三品牌合计占比较去年同期下降2.83个百分点
表: 2025年建材部品品牌市占率Top10

➤智能家居:各品牌市占率差异不显著,华为市占率最高
2025年,智能家居部品品牌位居前三位的分别是华为、定制品牌和飞利浦,分别占7.78%、2.81%和2.67%。
表: 2025年智能家居品牌市占率Top10

➤家具部品:定制品牌占比最高,其次是金牌和博洛尼
2025年,家具部品品牌中,定制品牌市占率最高。其次为金牌和博洛尼家居,市占率分别为1.82%和1.6%。
表: 2025年家具部品品牌市占率Top10

➤其他配套家居:西顿品牌占比最高,其次是雷士和定制品牌
2025年,其他配套家居品牌市占位居前三的是西顿、雷士和定制品牌,合计占比达11.5%。
表: 2025年其他配套家居品牌市占率Top10

相关资讯
中指年报丨2025年全国家居市场研究报告
中指云网讯: 2025 年,全国房地产市场整体延续调整态势。二季度以来新房销售边际转弱,二手房市场持续"以价换量",市场整体仍处于"止跌回稳"过程中。家居市场表现如何?中指研究院对全国300个重点城市的精装开盘和部品配套持续进行监测,本文主要针对2025年全国商品住宅开盘量、开盘结构、部品配套、部品品牌等方面对家居市场发展趋势进行总结和展望,旨在通过中指数据解读,帮助用户更好的了解市场,助力家居企业营销及管理决策。 政策:中央定调"着力稳定房地产市场",大力发展装配式建筑,鼓励绿色低碳建造,促进家居产品消费升级 2025 年,随着房地产市场形势的变化,中央对房地产的定调也出现阶段性调整,年末中央经济工作会议定调"着力稳定房地产市场"。根据中指监测,2025 年全国有超 230 省市(县)出台政策约 630条,基于多数城市已全面放开限制性政策,政策优化频次较 2024 年有所下降。从政策优化方向上看,2025 年各地主要围绕激活需求、优化供给两方面落地具体举措。 表:2025年全国地产精装修政策汇总 地方城市精装政策持续跟进,鼓励实施绿色低碳建造。根据中指监测统计,2025年与"碳达峰"、"绿色建筑
来源: 中指研究院
中指·每日要闻:国家发改委提出要促进房地产市场止跌回稳
中指云网讯: 点击查看房地产市场最新数据 今日看点: 国家发改委:促进房地产市场止跌回稳 金融街:拟发行21亿元私募公司债,用于偿还旧债 济南建工集团:10亿元公司债更新至"已反馈" 深圳:深圳地铁底价66.65亿元竞得深圳宝安机场东侧地块 盐城:滨海城发投资2.7亿元底价摘得盐城滨海县两宗宅地 佳源服务向联交所上市科提交复牌建议 内蒙古康友电力物业股权挂牌转让 【政策·市场】 【1】国家发改委:10月8日,国新办举行发布会,国家发展改革委主任郑栅洁介绍系统落实一揽子增量政策的具体举措。在房地产方面,提出要促进房地产市场止跌回稳。采取系统性综合措施,对商品房建设严控增量、优化存量、提高质量,加大"白名单"项目贷款投放力度,运用专项债券等支持盘活存量闲置土地,调整住房限购政策,释放刚性和改善性住房需求,加快消化存量商品房,降低存量房贷利率,抓紧完善土地、财税、金融等政策,加快构建房地产发展新模式。降低存量房贷利率等政策已经出台,有些城市全面取消限购,有些城市进一步缩小限购区域、放宽限购条件,其他政策也在积极谋划、积极推进。 【企业】 【1】金融街:10月7日,金融街控股股份有限公司公告披露,公司计划
来源: 中指研究院
中指动态
更多..
中指院参编《中国城市更新活跃度年度观察报告2025》正式发布!
2026-01-23 14:01:51
产品力与营销力双轮驱动,东原建管以专业迎战代建新周期 | 代建企业高层访谈
2026-01-22 09:41:31
2026中国房地产百强企业研究全面启动
2026-01-20 09:44:26
2025年人居梦想“好房子”研究全面启动
2025-10-10 16:10:37
中指报告
更多..土地市场
房产市场
企业数据
土地数据
京公网安备 11010602103813号