《2025年中国房地产政策盘点》
- 时间2026-04-16
- 页数70页
- 下载1130
- 浏览8921
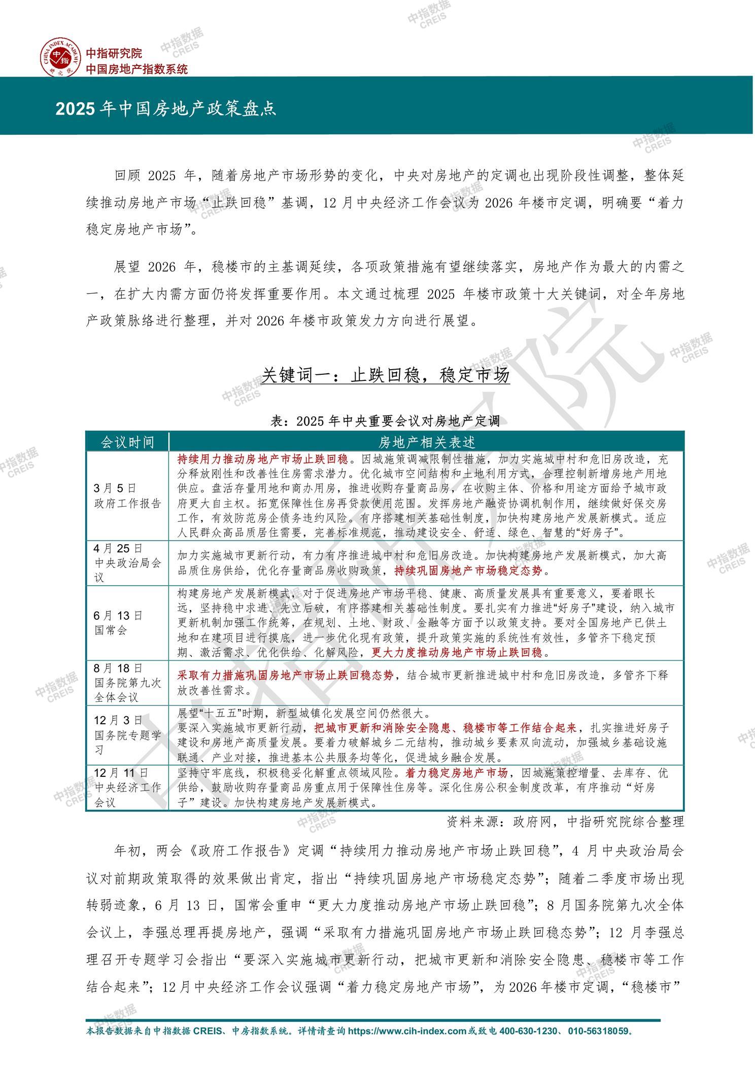
[摘要] 2025年中国房地产政策在收储存量商品房和收回收购存量闲置土地方面取得显著进展。中央及地方政府通过多项政策推动存量商品房收购,扩展其用途至保障性住房、安置房、宿舍等,并给予地方政府更大自主权。部分地区如广东、广西等地已初见成效,累计收购数万套商品房,多省市发行专项债券支持收购工作。同时,自然资源部与财政部联合发文明确专项债券支持土地储备细则,全国拟收回收购存量闲置土地超5000宗,专项债发行加速,已发行金额超3000亿元。这些政策有效促进了房地产市场稳定和民生改善。 【此内容为AI自动生成】
深选研报
- 1
- 2
- 3
- 4
- 5
- 6
- 7
- 8
- 9
- 10

京公网安备 11010602103813号