2025年12月商业地产市场月报
- 时间2026-01-09
- 页数19页
- 下载1168
- 浏览8577
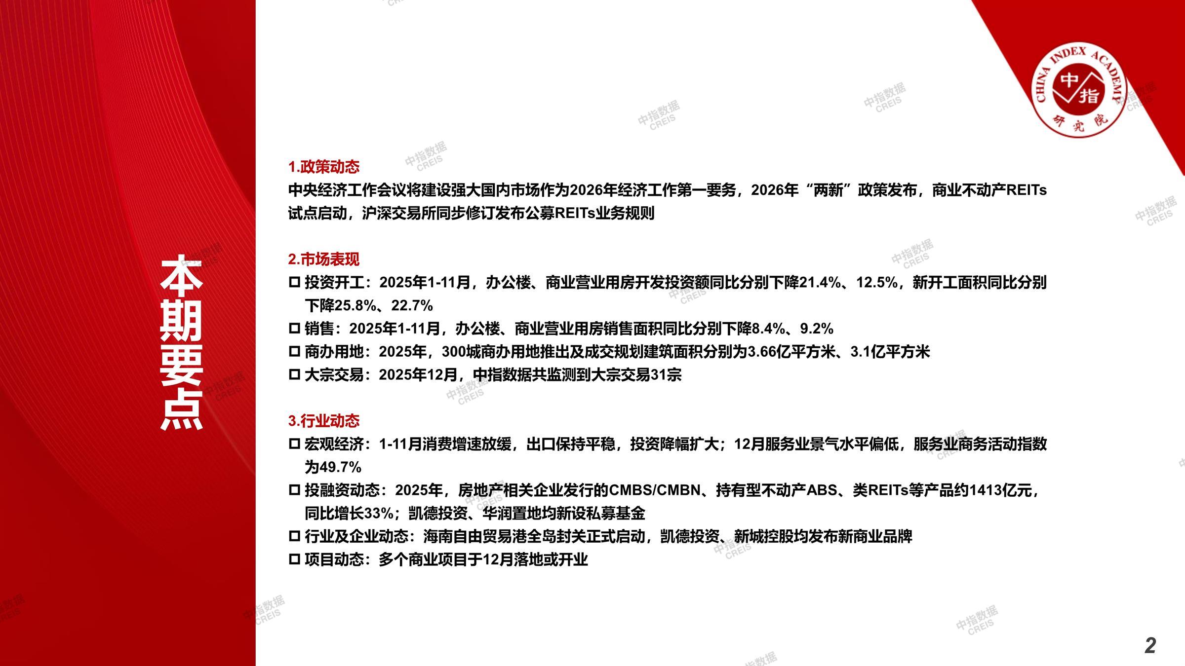
[摘要] 2025年12月商业地产市场呈现政策驱动与结构性调整特征。中央经济工作会议将建设强大国内市场列为首要任务,商业不动产REITs试点正式启动,配套规则同步优化。市场表现方面,办公楼和商业营业用房开发投资额同比分别下降21.4%和12.5%,新开工面积降幅均超20%,商办用地成交同比下滑13.7%。大宗交易活跃度提升,12月监测到31宗交易,总金额约200亿元。行业动态显示消费增速放缓但REITs相关融资同比增长33%,凯德、华润等企业加速布局私募基金。海南自贸港封关后免税销售激增48%,多个商业项目如青岛大悦城、北京环宇城等陆续落地,恒隆地产通过存量改造拓展商业空间。整体来看,政策红利与市场调整并存,企业积极通过金融创新和业态升级应对挑战。 【此内容为AI自动生成】
深选研报
- 1
- 2
- 3
- 4
- 5
- 6
- 7
- 8
- 9
- 10

京公网安备 11010602103813号