《中指丨10月楼市前瞻:国庆市场表现分化,“银十”前景如何》
- 时间2025-10-09
- 页数6页
- 下载1199
- 浏览10152
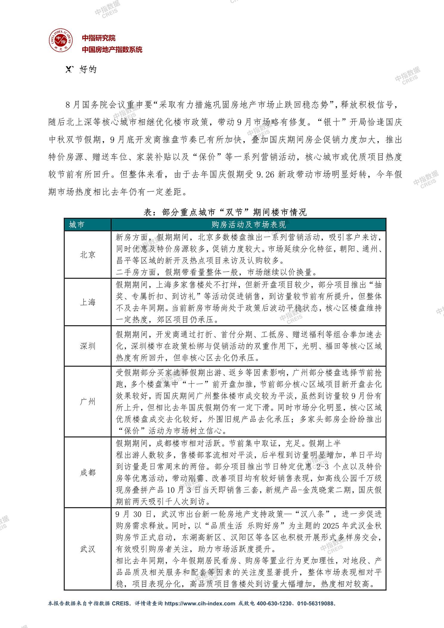
[摘要] 报告显示2025年国庆期间楼市整体表现平淡但分化明显。北上深等核心城市因政策优化和促销活动新房日均成交面积同比上升,其中北京增长52%,深圳增长22%;但多数二三线城市成交下滑,23个代表城市日均成交面积同比下降27%。市场呈现结构性分化,核心区域优质项目热度较高,而外围区域去化承压。土地市场方面,9月300城住宅用地成交规划建面同比下降3.3%,房企拿地保持审慎,但核心城市优质地块仍受追捧。预计“银十”市场将延续分化态势,核心城市新增供应或支撑销售,二手房交易活跃度或温和回升。 【此内容为AI自动生成】
登录后可以继续阅读
深选研报
- 1
- 2
- 3
- 4
- 5
- 6
- 7
- 8
- 9
- 10

京公网安备 11010602103813号