新模式、新市民:房企如何实现新发展

  • 时间2022-03-10
  • 页数5页
  • 下载1231
  • 浏览8944
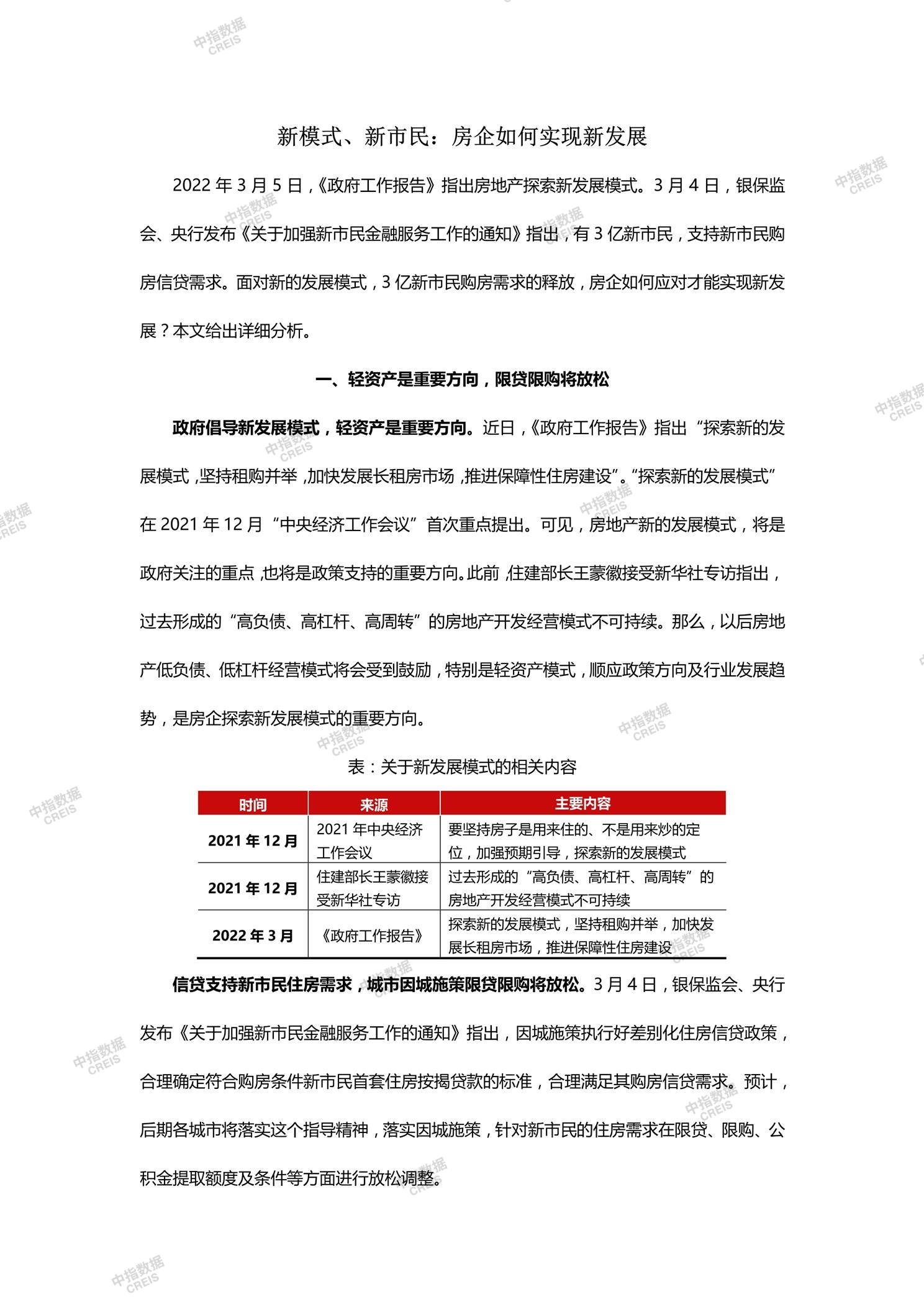
  • [摘要] 2022年3月5日,《政府工作报告》指出房地产探索新发展模式。3月4日,银保监会、央行发布《关于加强新市民金融服务工作的通知》指出,有3亿新市民,支持新市民购房信贷需求。面对新的发展模式,3亿新市民购房需求的释放,房企如何应对才能实现新发展?本文给出详细分析。

登录后可以继续阅读

中指云

400-630-1230

中指云APP