《中指丨中国房地产政策跟踪报告(2025年12月)》
- 时间2025-12-31
- 页数29页
- 下载1341
- 浏览10904
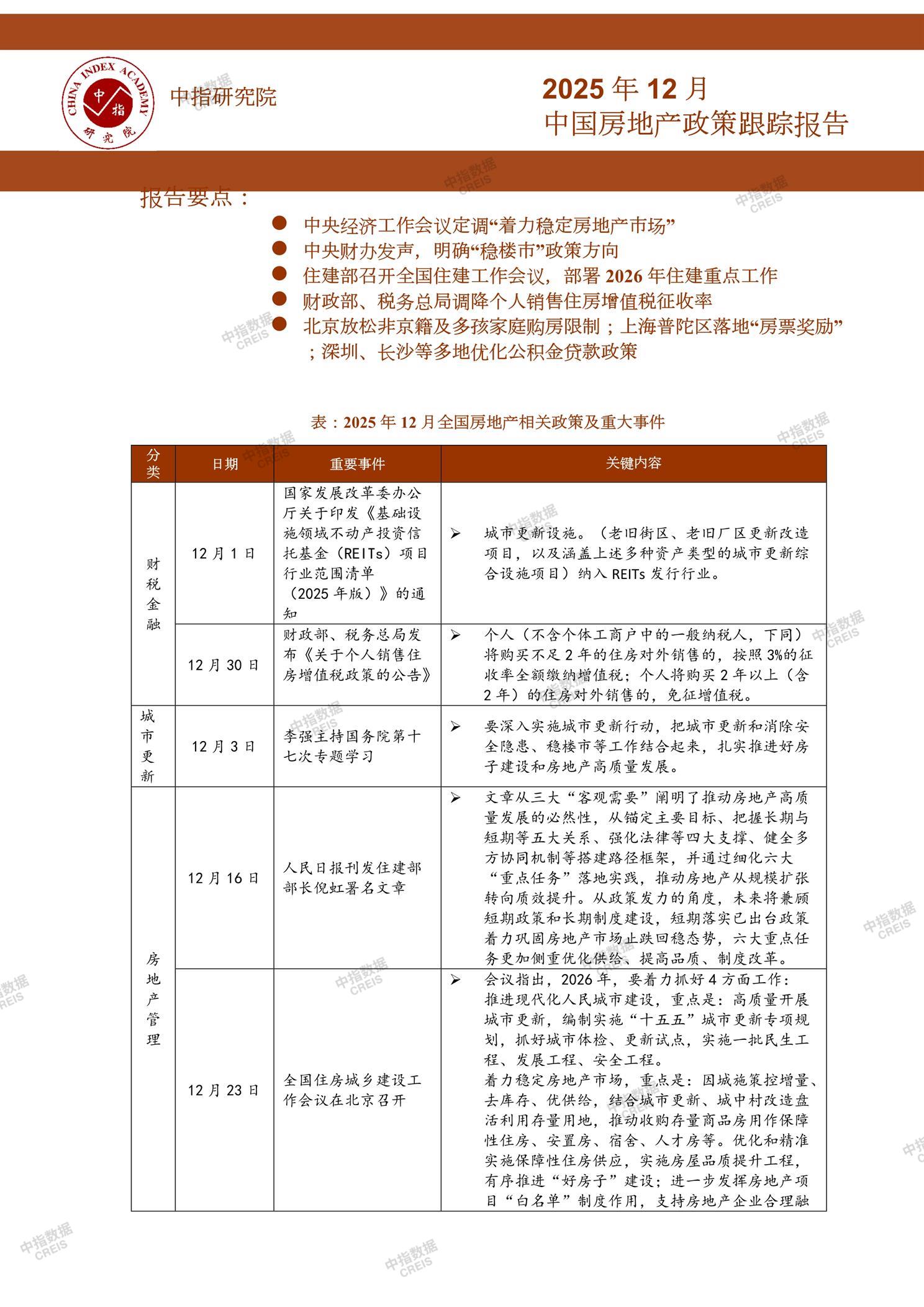
[摘要] 2025年12月中国房地产政策聚焦"稳楼市"与高质量发展。中央经济工作会议定调"着力稳定房地产市场",提出供需两端发力:供给端严控增量、盘活存量(如收购商品房用于保障房),需求端优化限购、公积金等政策释放刚需和改善性需求。住建部部署2026年重点工作,强调城市更新、房企合理融资支持及现房销售等基础制度改革。财税方面,个人销售住房增值税率降至3%,降低交易成本。地方政策呈现差异化,北京放松非京籍及多孩家庭限购,重庆、郑州试点要素市场化改革,多地提高公积金贷款额度并发放购房补贴(如上海杨浦区人才补贴最高200万元)。整体政策导向兼顾短期市场稳定与长期模式转型,通过"因城施策"推动房地产向质效提升发展。 【此内容为AI自动生成】
深选研报
- 1
- 2
- 3
- 4
- 5
- 6
- 7
- 8
- 9
- 10

京公网安备 11010602103813号