《中指丨年末再放利好,个人销售住房增值税征收率下调!》
- 时间2025-12-31
- 页数4页
- 下载1207
- 浏览11131
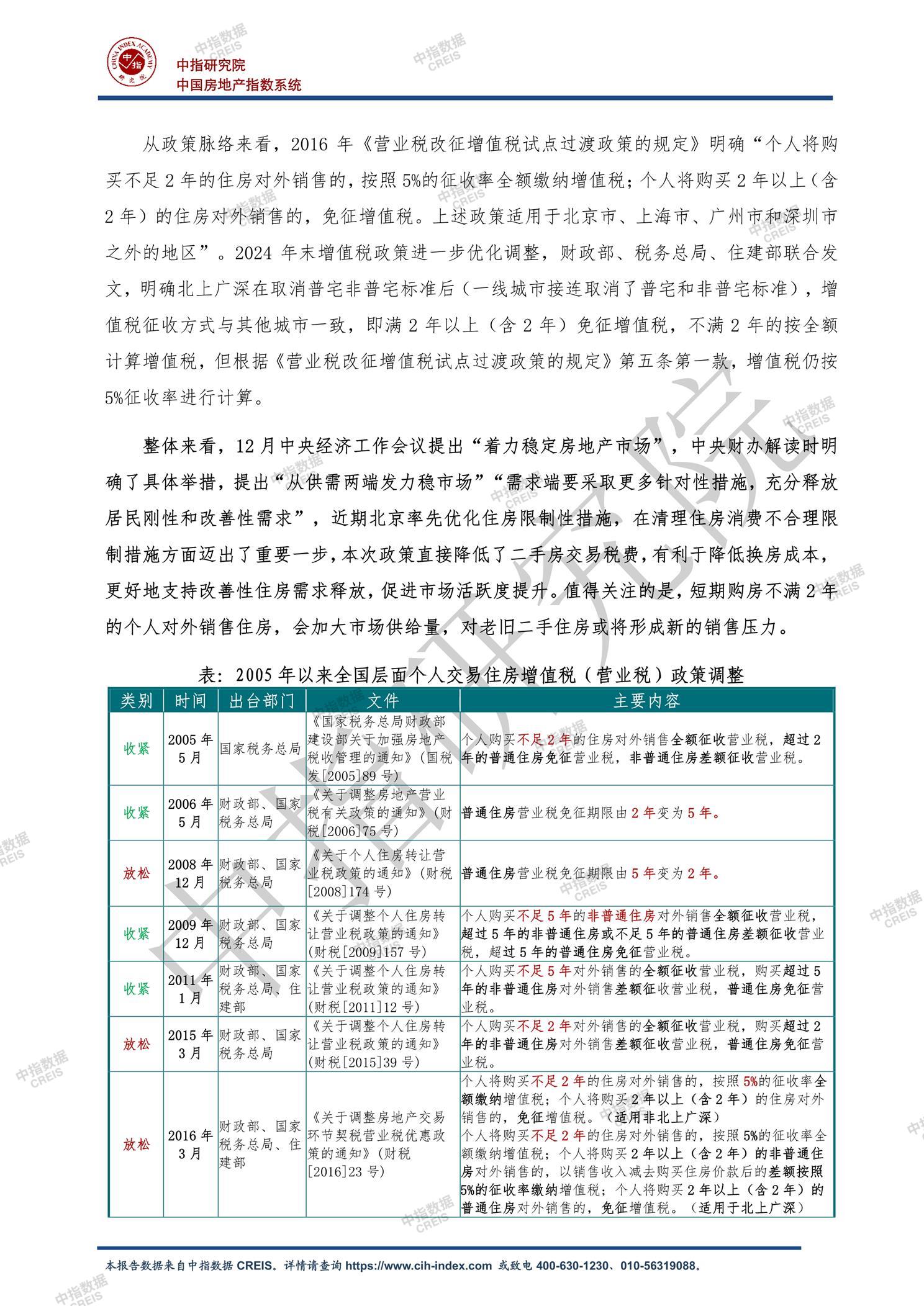
[摘要] 根据中指研究院的报告,2025年12月30日财政部、税务总局发布《关于个人销售住房增值税政策的公告》,对个人销售住房增值税政策进行了调整。新政将个人购买不足2年的住房对外销售的增值税征收率由5%下调至3%,满2年以上的住房仍免征增值税。这一调整大幅降低了二手房交易成本,以500万元成交价为例,新政后增值税从23.81万元降至14.56万元,减少了9.2万元。政策旨在降低交易成本,加速二手房流转,提升市场活跃度,同时体现了税收政策的连续性和人性化。报告还回顾了2005年以来个人住房交易税费政策的演变历程,指出本次政策是中央经济工作会议“着力稳定房地产市场”精神的具体落实,有利于释放改善性需求,促进市场健康发展。 【此内容为AI自动生成】
登录后可以继续阅读
深选研报
- 1
- 2
- 3
- 4
- 5
- 6
- 7
- 8
- 9
- 10

京公网安备 11010602103813号