中指|全国房地产市场月报(2026年3月)
- 时间2026-04-02
- 页数21页
- 下载1204
- 浏览10846
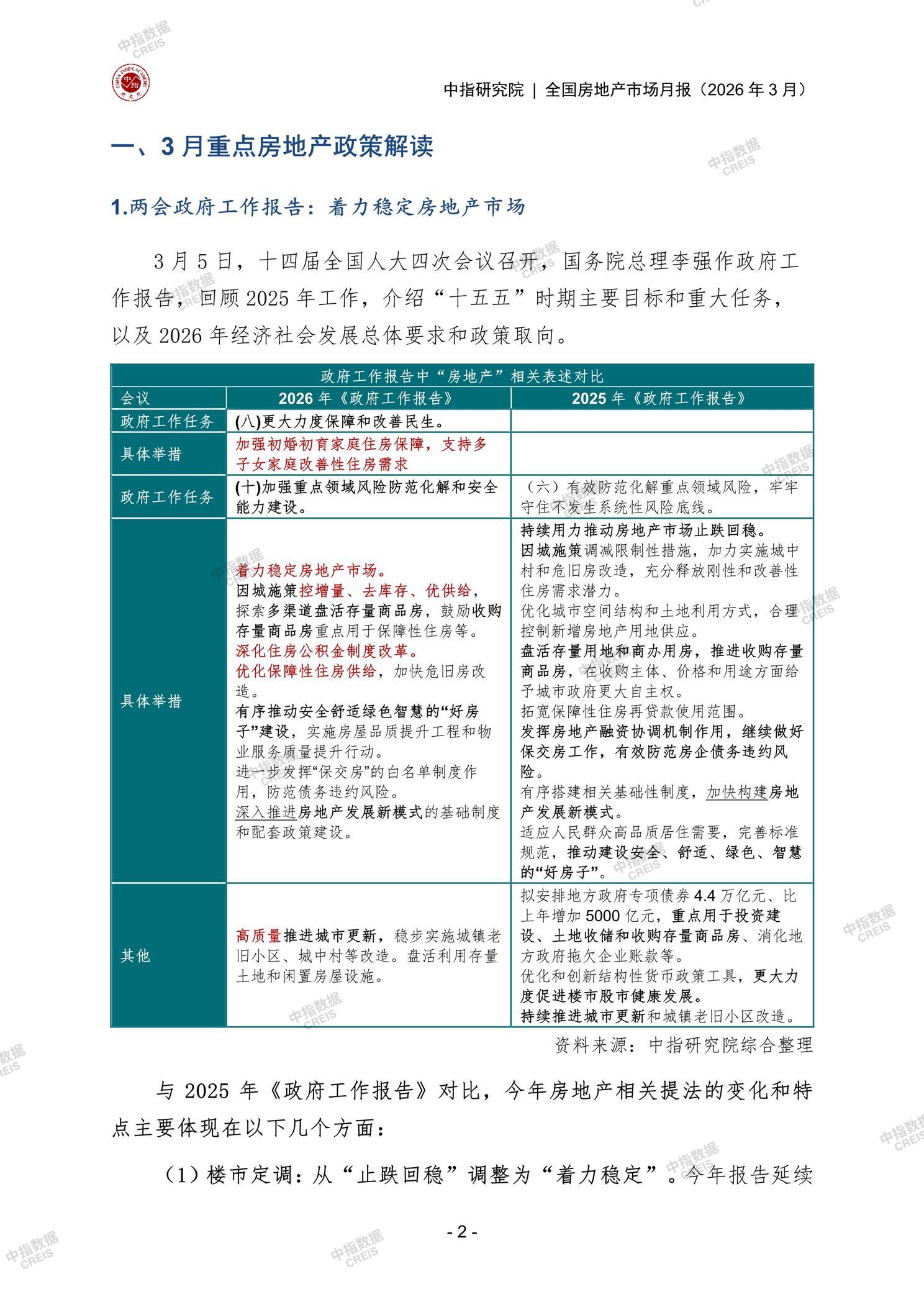
[摘要] 2026年3月全国房地产市场呈现政策与市场双调整态势。政策端,《政府工作报告》将楼市定调从“止跌回稳”转向“着力稳定”,强调住房政策与人口政策结合,支持初婚初育及多子女家庭需求,同时深化公积金改革。自然资源部38号文明确新增建设用地优先保障民生,倒逼存量土地盘活,推动城市发展模式转型。市场端,核心城市二手房成交回暖,上海创近五年新高,但百城新房销售面积同比仍降13%,房价分化明显,一线城市新房价格结构性上涨。土地市场300城宅地成交面积同比下降15%,核心城市优质地块受房企青睐。房企销售TOP100总额同比下降23.4%,央国企主导拿地,行业持续分化调整。 【此内容为AI自动生成】
全国、楼市、房地产销售、销售面积、供应面积、库存总量、去化周期、重点城市、土地市场、土地成交、土地供应面积、土地交易、楼市月报、市场月报、房地产、房地产市场报告、新房、二手房、土地
深选研报
- 1
- 2
- 3
- 4
- 5
- 6
- 7
- 8
- 9
- 10

京公网安备 11010602103813号