《中指丨上海大力度政策落地,楼市“小阳春”来了!》
- 时间2026-02-26
- 页数6页
- 下载1182
- 浏览12187
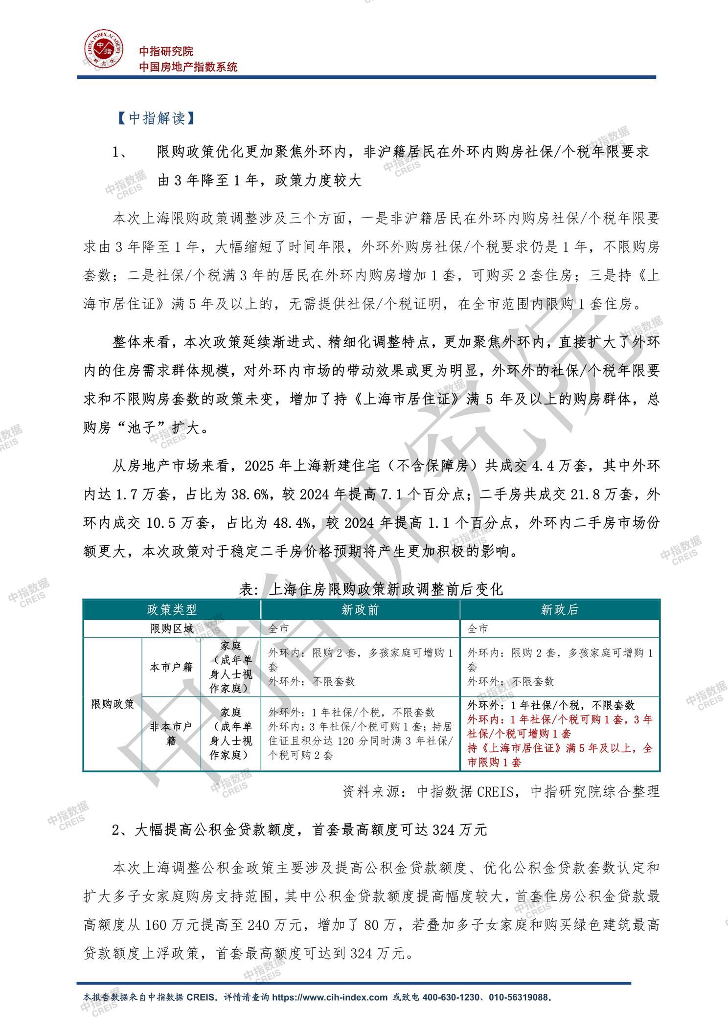
[摘要] 2026年2月25日,上海市五部门联合印发《关于进一步优化调整本市房地产政策的通知》,主要从三方面调整政策:一是大幅缩短非沪籍居民外环内购房社保/个税年限要求,由3年降至1年,并扩大持居住证满5年群体的购房资格;二是提高公积金贷款额度,首套最高可达324万元,并优化多子女家庭支持政策;三是完善房产税政策,对沪籍家庭成年子女唯一住房免征房产税。这些政策力度较大且精细化,旨在扩大购房群体规模、降低置业成本。报告指出,2025年上海外环内新房和二手房成交占比提升,新政将更有效稳定二手房市场。叠加2月初保障性租赁住房试点政策,上海楼市短期有望迎来“小阳春”,并率先止跌回稳。 【此内容为AI自动生成】
登录后可以继续阅读
深选研报
- 1
- 2
- 3
- 4
- 5
- 6
- 7
- 8
- 9
- 10

京公网安备 11010602103813号