年度盘点丨十大关键词,看楼市政策趋势!
- 时间2025-12-29
- 页数26页
- 下载1267
- 浏览10112
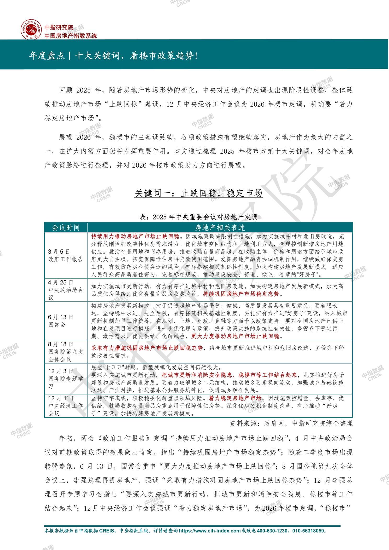
[摘要] 2025年中国楼市政策围绕“止跌回稳”核心目标展开,中央通过十大关键词系统部署调控方向。短期政策聚焦稳市场:供需两端协同发力,供给端严控增量、盘活存量土地及商品房(如专项债收储超6800亿元),需求端清理不合理限制性措施(如北上深优化限购),推进城中村改造与房票安置释放需求。中长期改革加速构建发展新模式:有序推动现房销售试点(信阳、荆门等)、完善房地产金融制度,强化“好房子”建设标准,建立房屋全生命周期管理。风险防控方面,白名单机制支持房企融资超7万亿元,保交楼交付近2000万套。展望2026年,政策将延续稳市场基调,通过城市更新、保障房建设等扩大内需,推动行业向高质量发展转型。 【此内容为AI自动生成】
深选研报
- 1
- 2
- 3
- 4
- 5
- 6
- 7
- 8
- 9
- 10

京公网安备 11010602103813号