早八点丨45周新房及二手房成交规模环同比均下降,南京住宅用地成交出让金达42亿元
- 时间2025-11-10
- 页数14页
- 下载1138
- 浏览8812
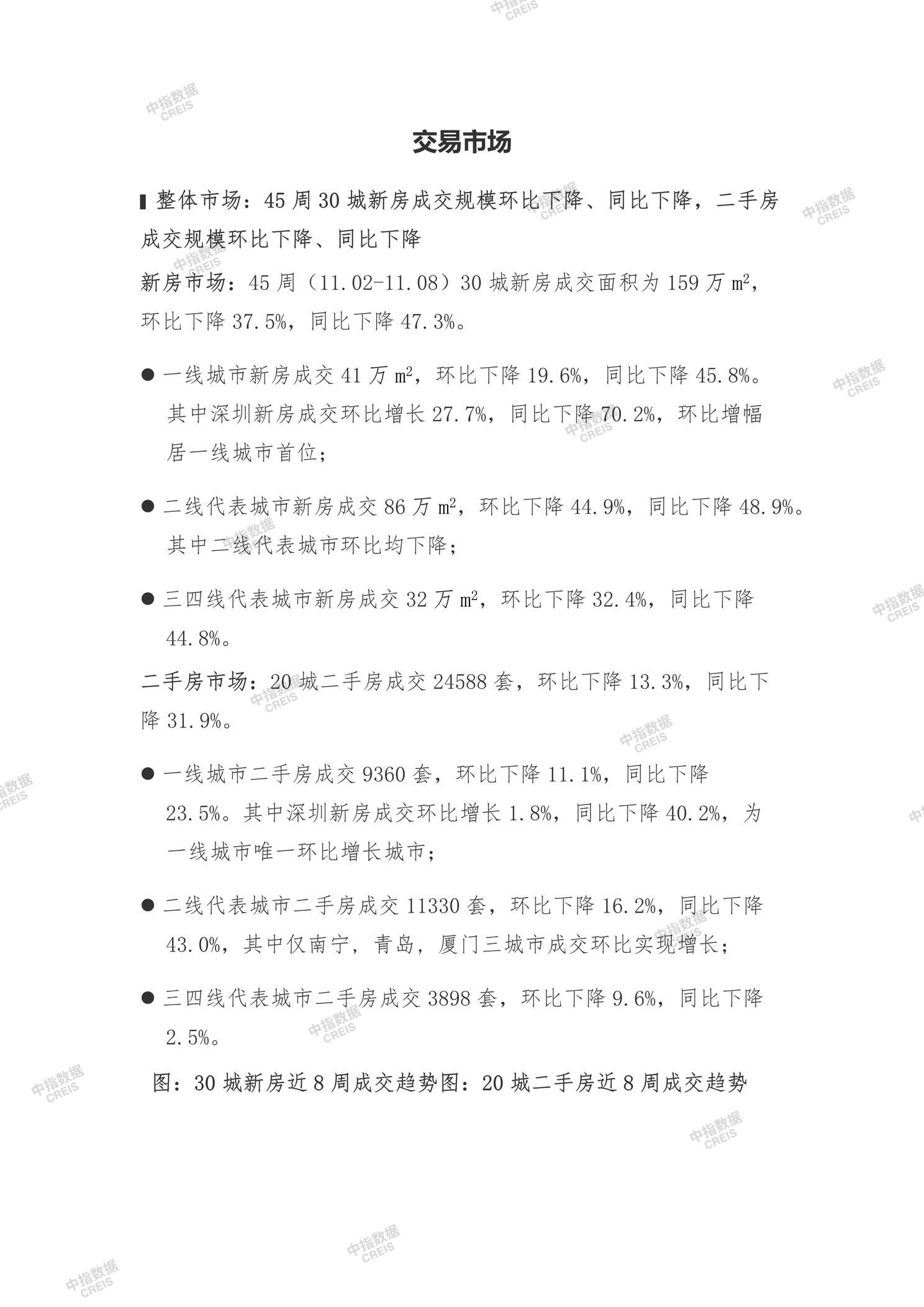
[摘要] 45周房地产市场数据显示新房及二手房成交规模环比同比均下降,30城新房成交面积环比下降37.5%,同比下降47.3%;20城二手房成交套数环比下降13.3%,同比下降31.9%。土地市场方面,300城住宅用地成交规划建面795万平方米,出让金232亿元,其中南京宅地出让金42亿元居首。政策动态显示多地优化公积金政策,如湖北取消首套房和二套房贷款额度差异,岳阳平江县推进现房销售并给予奖励。企业资讯方面,碧桂园境外债务重组获债权人支持,房企融资以公司债为主,部分企业通过中期票据等方式获取资金。整体市场呈现成交下滑但政策支持力度加大的特点。 【此内容为AI自动生成】
登录后可以继续阅读
深选研报
- 1
- 2
- 3
- 4
- 5
- 6
- 7
- 8
- 9
- 10

京公网安备 11010602103813号