《中指丨中国房地产政策跟踪报告(2025年10月)》
- 时间2025-10-31
- 页数21页
- 下载1400
- 浏览10735
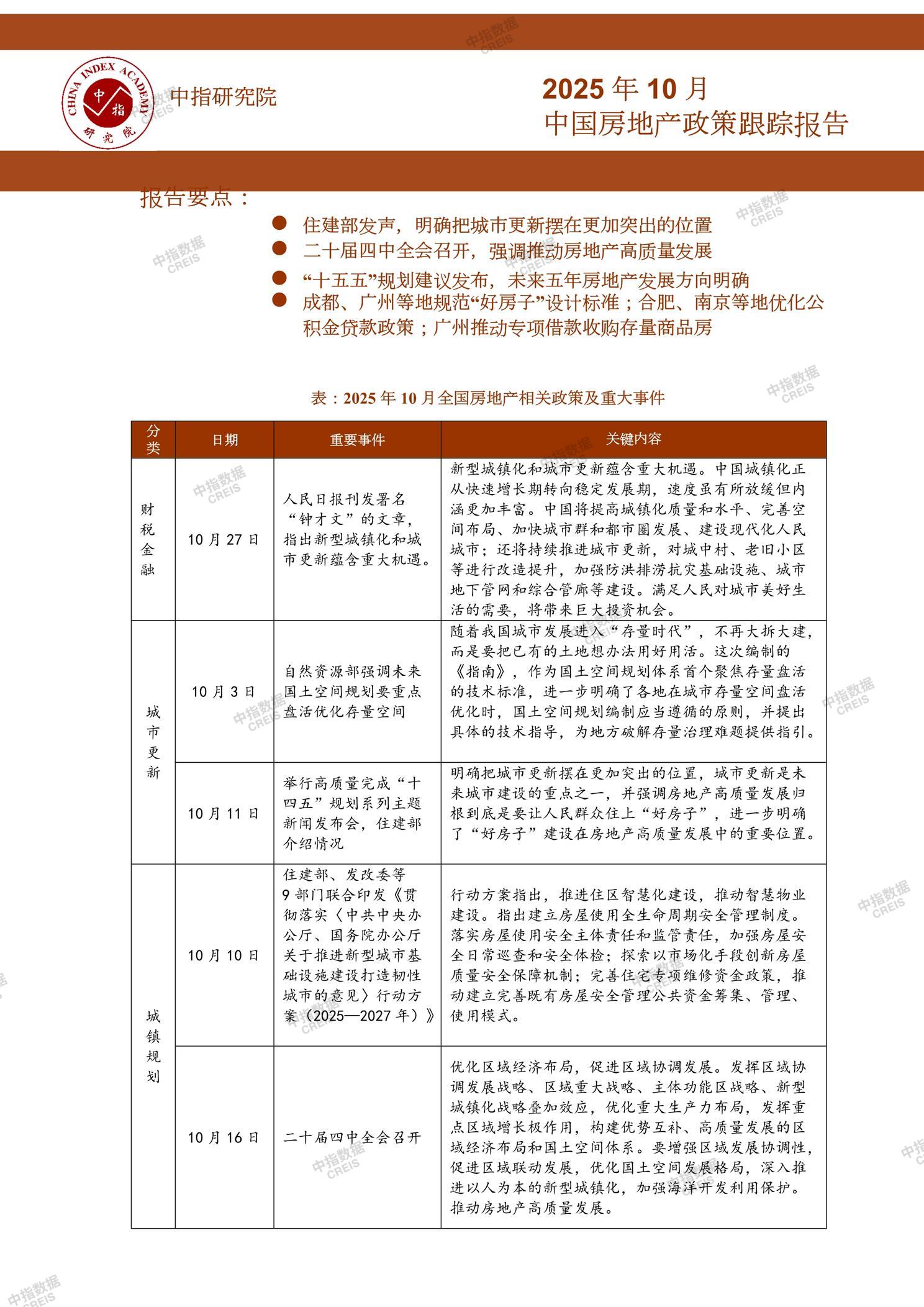
[摘要] 2025年10月中国房地产政策聚焦城市更新与高质量发展。住建部强调城市更新为未来重点,配套金融财税支持加速落地,1-9月相关专项债发行同比增长89%。二十届四中全会提出推动房地产高质量发展,明确“十五五”期间五大方向:完善商品房基础制度、优化保障房供给、因城施策增加改善性住房、建设“好房子”、建立房屋全生命周期管理制度。多地出台“好房子”技术标准,如广州系统规范建设指引,成都优化计容规则。公积金政策持续优化,南京、成都等提高贷款额度,广西放宽灵活就业参缴。部分城市延长购房补贴期限,如合肥、武汉。专项借款收购存量房推进,广州明确用于安置房。北京下调住房租赁企业税收优惠门槛至500套,助力市场减负。整体政策延续“存量盘活+品质提升”主线,核心城市限制性政策仍有优化空间。 【此内容为AI自动生成】
深选研报
- 1
- 2
- 3
- 4
- 5
- 6
- 7
- 8
- 9
- 10

京公网安备 11010602103813号