管理扁平化,业务轻型化
- 时间2025-05-08
- 页数4页
- 下载1197
- 浏览13203
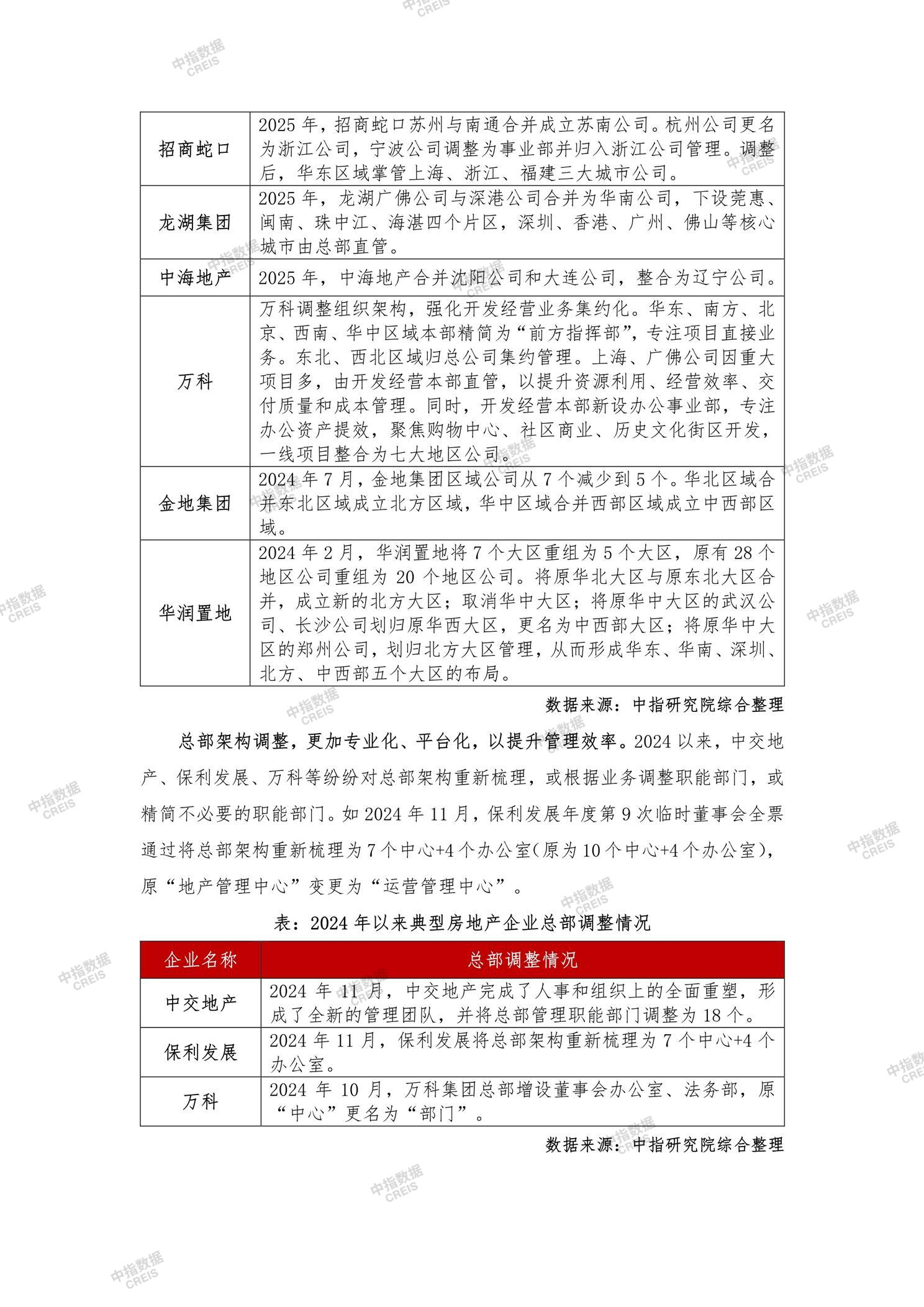
[摘要] 近年来房地产行业面临严峻挑战,百亿房企销售额均值从2020年的高点持续下滑至2024年的434.2亿元,仅为四年前的三分之一,同比降幅达30.9%。行业人效指标显著恶化,2023年房企人均销售额较2021年峰值下降29.2%,人均营业利润较2018年下降36.6%。为应对市场下行压力,房企普遍采取组织架构优化和业务转型两大策略。在组织管理方面,头部企业积极推进扁平化改革,如中国金茂将三级管控压缩为二级,招商蛇口、龙湖等通过区域合并实现资源聚焦,万科则通过设立前方指挥部强化业务集约化。总部职能也趋向专业化平台化,保利发展将10个中心精简为7个中心。在业务战略方面,华远地产、美的置业等企业陆续剥离重资产开发业务,转向代建、物业运营等轻资产业务模式。这些调整的核心目标是通过管理效率提升和资产结构优化实现降本增效,最终增强企业在行业调整期的生存能力和竞争韧性。 【此内容为AI自动生成】
登录后可以继续阅读
深选研报
- 1
- 2
- 3
- 4
- 5
- 6
- 7
- 8
- 9
- 10

京公网安备 11010602103813号