《《早八点-政策要闻梳理(2020年4月13日-2020年4月19日)》》

  • 时间2020-04-20
  • 页数1页
  • 下载1149
  • 浏览8591
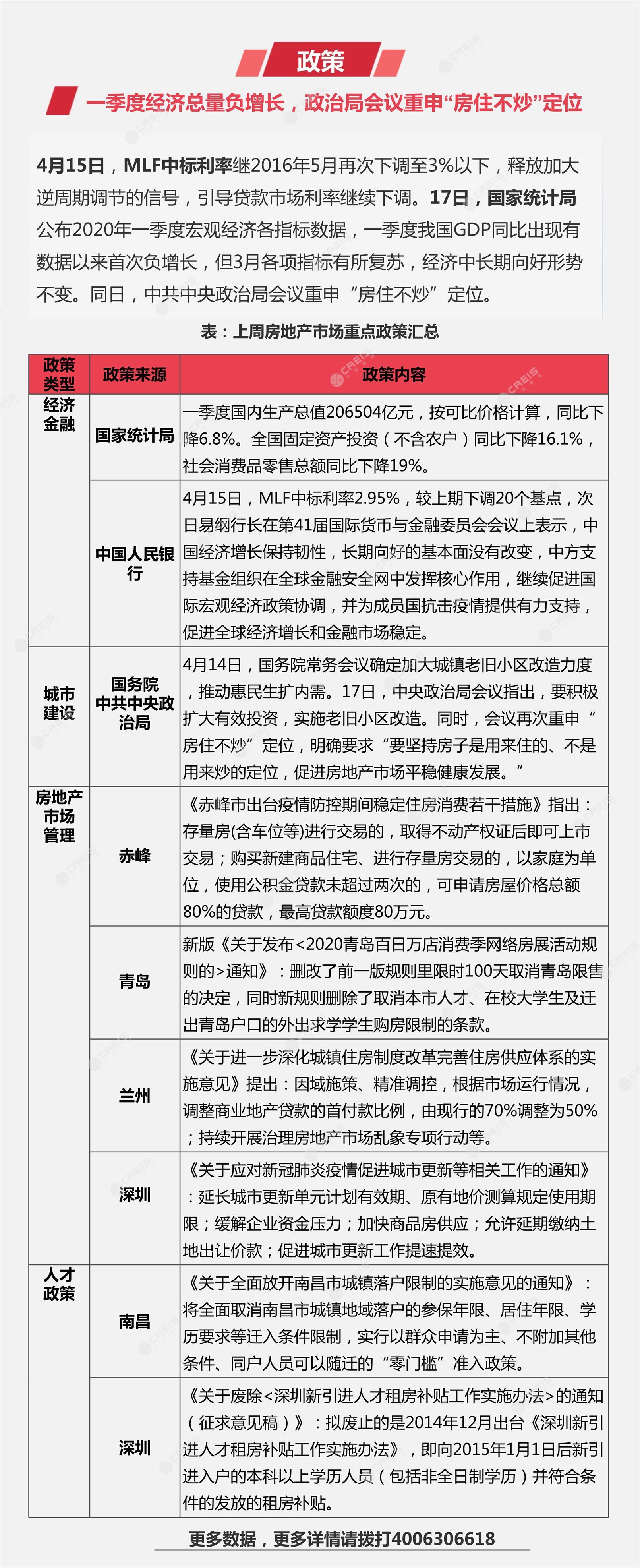
  • [摘要] 4月15日,MLF中标利率继2016年5月再次下调至3%以下,释放加大逆周期调节的信号,引导贷款市场利率继续下调。17日,国家统计局公布2020年一季度宏观经济各指标数据,一季度我国GDP同比出现有数据以来首次负增长,但3月各项指标有所复苏,经济中长期向好形势不变。同日,中共中央政治局会议重申“房住不炒”定位。

中指云

400-630-1230

中指云APP