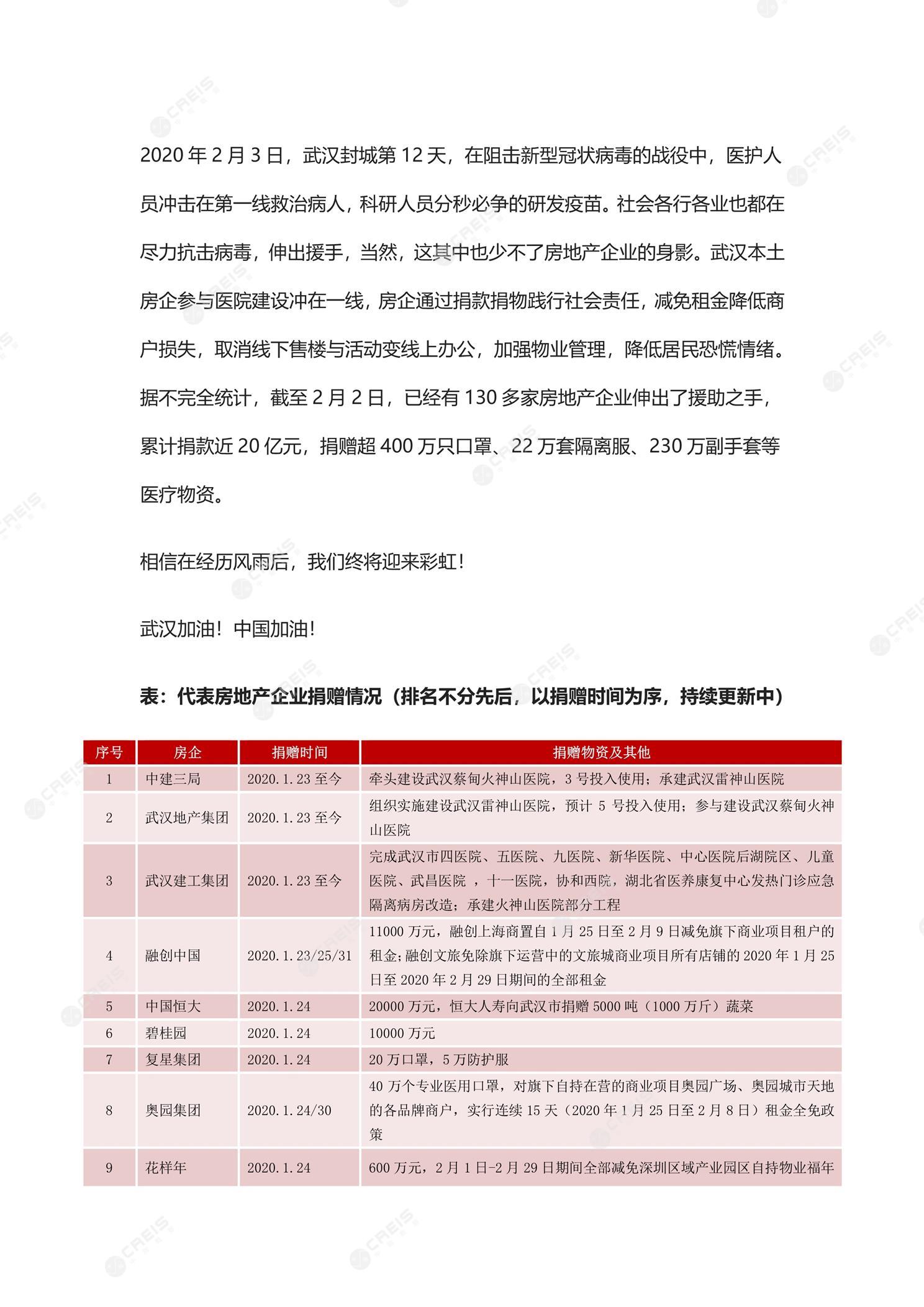
登录后可以继续阅读
我的报告
我的收藏
最近浏览
我的订单
市场低迷期,优秀房企业绩增长秘籍
2026年1-2月全国房地产企业拿地TOP100排行榜
重心变了?“十五五”房地产发展三大着力点
2026年2月中国住房租赁企业规模排行榜
2026-03-11
浏览 14433
2026-03-16
浏览 13460
浏览 13185
浏览 13144
2026-03-05
浏览 12947
2026-03-10
浏览 12902
2026-03-09
浏览 11951
2026-03-23
浏览 11633
2026-03-12
浏览 10127
浏览 9951
中指数据库
中国房地产大数据信息系统
API服务
标准化接口和定制化接口服务
MCP服务
大模型化接口服务
开发云
房地产数据与工具
物业云
精准投拓与智慧化决策
中指云
400-630-6618
中指云APP