早八点——重点房地产企业经营动态快报(2019.1.6-2019.1.12)

  • 时间2020-01-14
  • 页数3页
  • 下载1133
  • 浏览8540
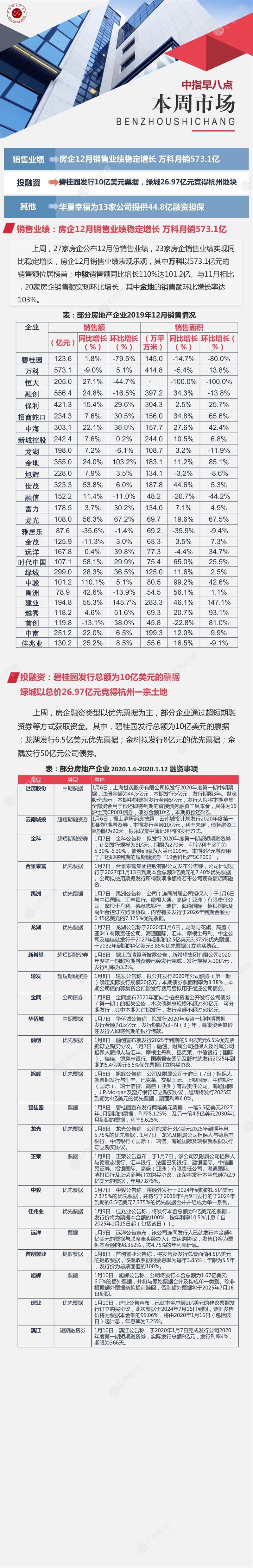
  • [摘要] 上周,房企融资类型以优先票据为主,部分企业通过超短期融资券等方式获取资金。碧桂园发行总额为10亿美元的票据,金隅发行50亿元公司债券。房企拿地城市主要集中在杭州、温州、郑州等城市,绿城以总价26.97亿元竞得杭州一宗土地;龙湖以25.1亿元竞得温州市瓯海区一宗地块;保利以总价21.87亿元竞得郑州市两宗地块。

登录后可以继续阅读

中指云

400-630-1230

中指云APP