中指|全国房地产市场月报(2026年2月)
- 时间2026-03-03
- 页数20页
- 下载1218
- 浏览10393
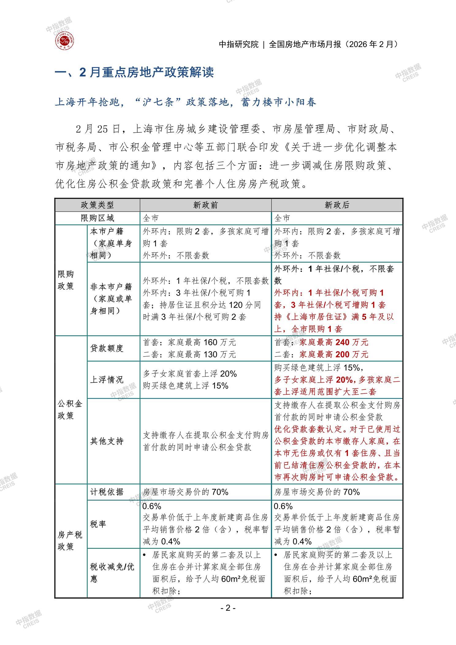
[摘要] 2026年2月全国房地产市场受春节假期影响呈现季节性回落,重点100城新房销售面积环比下降30%,二手房成交套数环比下降42%。政策方面,上海推出“沪七条”优化限购、公积金及房产税政策,旨在激发市场活力。房价方面,百城二手住宅价格环比下跌0.54%,但跌幅收窄,新房价格微跌0.04%。土地市场成交面积及出让金同比分别下降30%和47%,房企拿地仍聚焦核心区域。市场分化明显,核心城市优质项目有望带动小阳春行情,而低能级城市去库存压力较大。整体来看,市场预期修复仍需收入与房价企稳支撑。 【此内容为AI自动生成】
全国、楼市、房地产销售、销售面积、供应面积、库存总量、去化周期、重点城市、土地市场、土地成交、土地供应面积、土地交易、楼市月报、市场月报、房地产、房地产市场报告、新房、二手房、土地
深选研报
- 1
- 2
- 3
- 4
- 5
- 6
- 7
- 8
- 9
- 10

京公网安备 11010602103813号