《中指丨上海大力度政策落地,楼市“小阳春”来了!》

  • 时间2026-02-26
  • 页数6页
  • 下载1164
  • 浏览11291
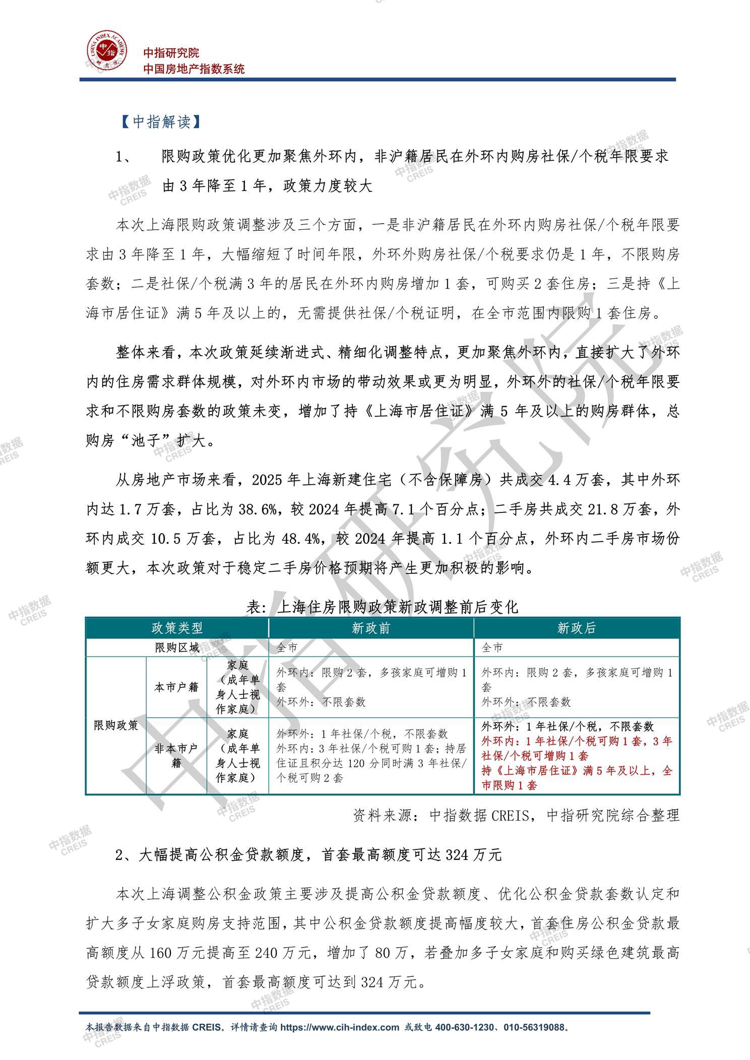
  • [摘要] 2026年2月25日,上海市五部门联合印发《关于进一步优化调整本市房地产政策的通知》,主要从三方面调整政策:一是大幅缩短非沪籍居民外环内购房社保/个税年限要求,由3年降至1年,并扩大持居住证满5年群体的购房资格;二是提高公积金贷款额度,首套最高可达324万元,并优化多子女家庭支持政策;三是完善房产税政策,对沪籍家庭成年子女唯一住房免征房产税。这些政策力度较大且精细化,旨在扩大购房群体规模、降低置业成本。报告指出,2025年上海外环内新房和二手房成交占比提升,新政将更有效稳定二手房市场。叠加2月初保障性租赁住房试点政策,上海楼市短期有望迎来“小阳春”,并率先止跌回稳。 【此内容为AI自动生成】

登录后可以继续阅读

中指云

400-630-1230

中指云APP