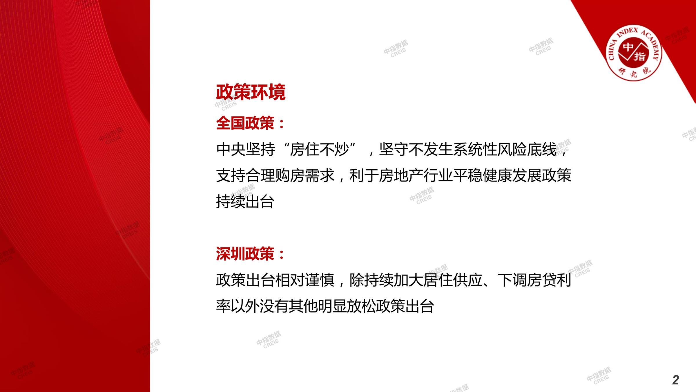
2022年上半年深圳房地产市场研究报告

  • 时间2022-07-26
  • 页数25页
  • 下载1230
  • 浏览9074
住宅市场 主要城市报告 深圳,半年报
  • [摘要] 2022年上半年深圳房地产市场研究报告

付费报告

付费可预览下载

28

原价35元

立即支付

购买后可以继续阅读

中指云

400-630-6618

中指云APP