《中国主要城市土地市场交易情报(2012年11月12日-2012年11月18日)》
- 时间2012-11-19
- 页数6页
- 下载1131
- 浏览8663
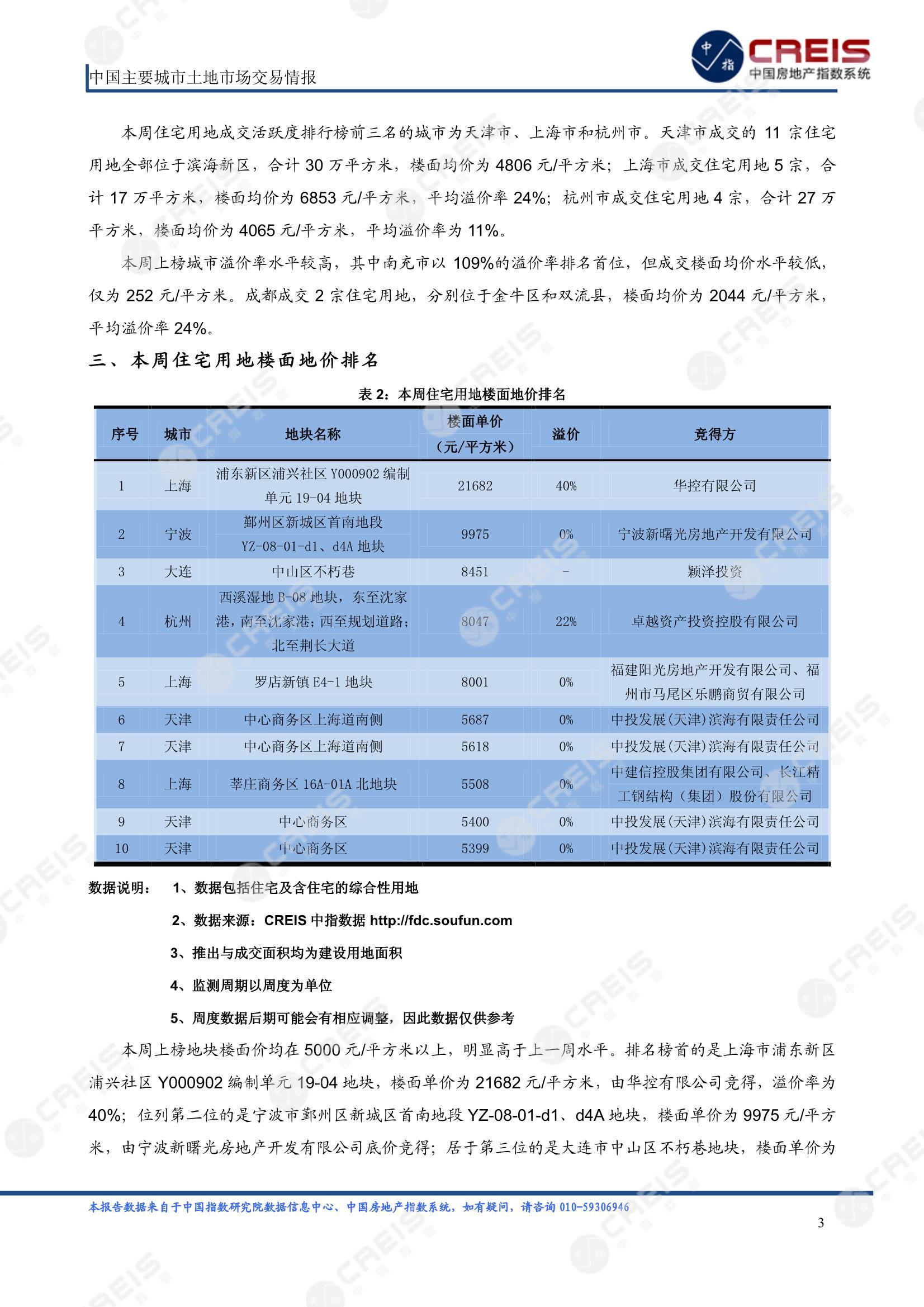
[摘要] 2012年11月12日至2012年11月18日,本周20个主要城市土地市场供应量与成交量均有所增加。据中国指数研究院数据信息中心监测显示,本周监测的20个主要城市共推出各类土地143宗,较上周减少13宗,推出面积769万平方米,较上周增加94万平方米,其中大连、南京和西安分别推出151万平方米、144万平方米和102万平方米,为推出量较大的城市;共成交各类土地76宗,较上周增加21宗,成交面积296万平方米,较上周增加51万平方米,其中沈阳、天津和上海分别成交62万平方米、58万平方米和35万平方米,为成交量较大的城市。
土地市场、土地成交信息、土地市场交易情报、土地排行榜、土地市场政策、土地出让金、土地成交面积、住宅用地成交信息、土地规划、土地成交情况、土地成交楼面均价、地王、住宅容积率、土地出让计划、土地交易、土地市场监管、拿地排行榜、土地交易情报、土地市场报告、市场周报、土地排行榜、土地成交报告
深选研报
- 1
- 2
- 3
- 4
- 5
- 6
- 7
- 8
- 9
- 10

京公网安备 11010602103813号