抗击疫情,房企在行动 | 超170家房企累计捐赠超25亿
- 时间2020-03-03
- 页数8页
- 下载1132
- 浏览8583
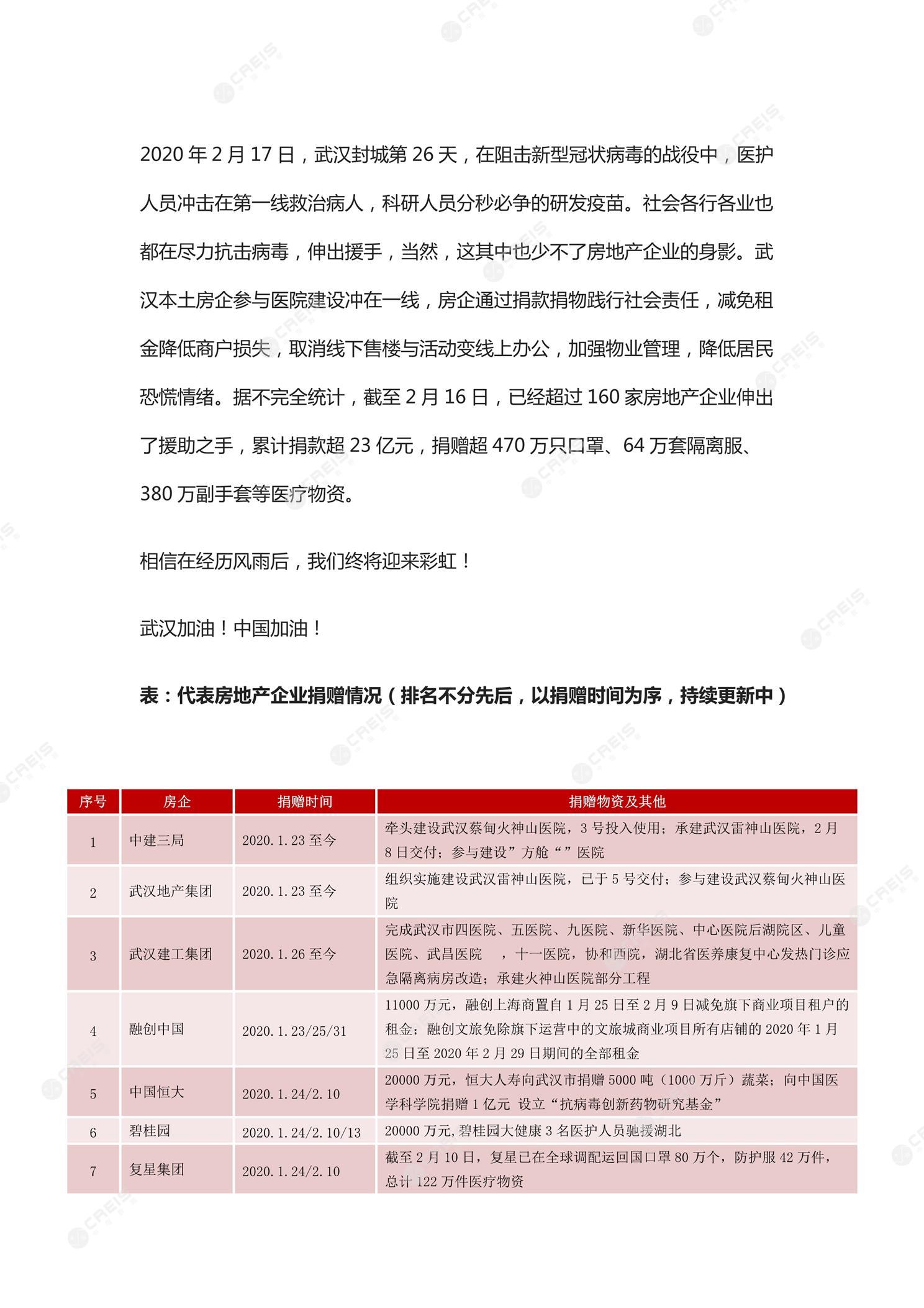
[摘要] 2020年2月17日,武汉封城第26天,在阻击新型冠状病毒的战役中,医护人员冲击在第一线救治病人,科研人员分秒必争的研发疫苗。社会各行各业也都在尽力抗击病毒,伸出援手,当然,这其中也少不了房地产企业的身影。武汉本土房企参与医院建设冲在一线,房企通过捐款捐物践行社会责任,减免租金降低商户损失,取消线下售楼与活动变线上办公,加强物业管理,降低居民恐慌情绪。据不完全统计,截至2月16日,已经超过160家房地产企业伸出了援助之手,累计捐款超23亿元,捐赠超470万只口罩、64万套隔离服、380万副手套等医疗物资。
登录后可以继续阅读
深选研报
- 1
- 2
- 3
- 4
- 5
- 6
- 7
- 8
- 9
- 10

京公网安备 11010602103813号