2018年第三季度南昌房地产市场报告

  • 时间2018-10-23
  • 页数17页
  • 下载1207
  • 浏览8494
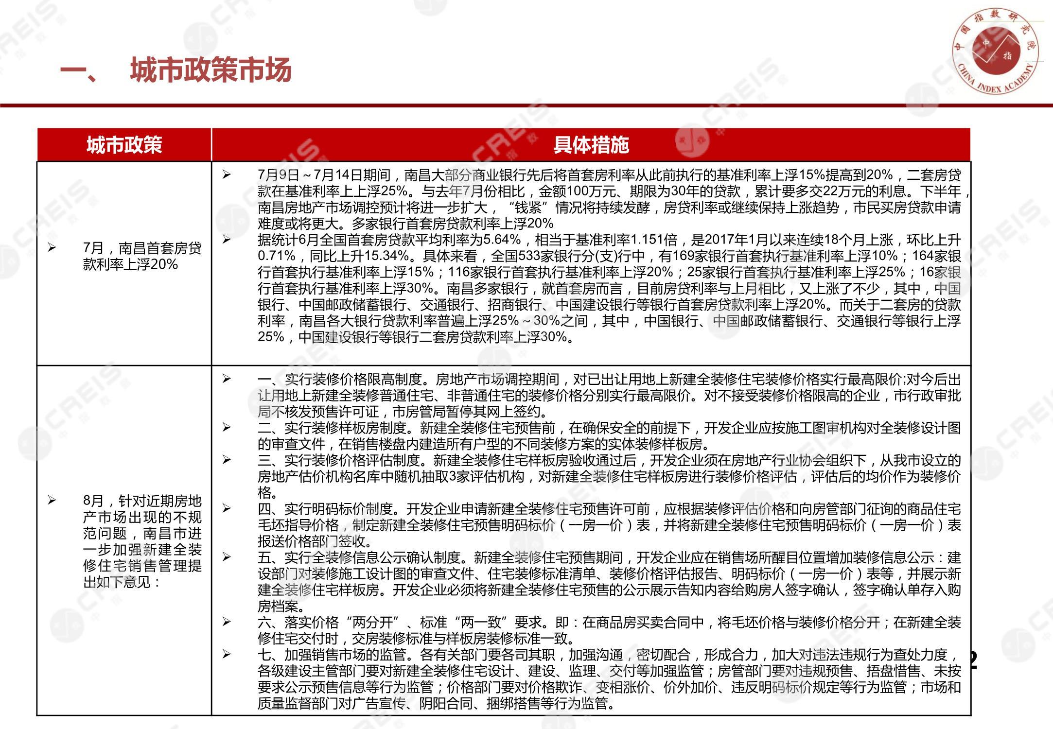
  • [摘要] 第三季度南昌市商品房成交面积141.71万㎡,环比上涨7%,供销比为1.4 第三季度商品住宅成交146.21万㎡,环比上月上升37.36%,住宅成交均价12314元/㎡,环比上升12.71% 季度排行榜:联泰天悦、南昌万达城、华侨城万科

南昌、南昌房地产市场、南昌楼市、新房、二手房、土地市场、商办市场、楼市政策、南昌楼市新政
南昌、南昌房地产市场、南昌楼市、新房、二手房、土地市场、商办市场、楼市政策、南昌楼市新政
南昌、南昌房地产市场、南昌楼市、新房、二手房、土地市场、商办市场、楼市政策、南昌楼市新政
付费报告

付费可预览下载

16

原价20元

立即支付

购买后可以继续阅读

南昌、南昌天气、南昌时间、南昌摇号结果、南昌限号、南昌旅游、南昌学校、南昌医院、城市季报、地产政策、土地市场、新房、二手房、百城价格指数

中指云

400-630-6618

中指云APP