早八点丨3周新房及二手房成交规模同环比均下降,福州住宅用地成交出让金达43亿元
- 时间2026-01-19
- 页数16页
- 下载1141
- 浏览8461
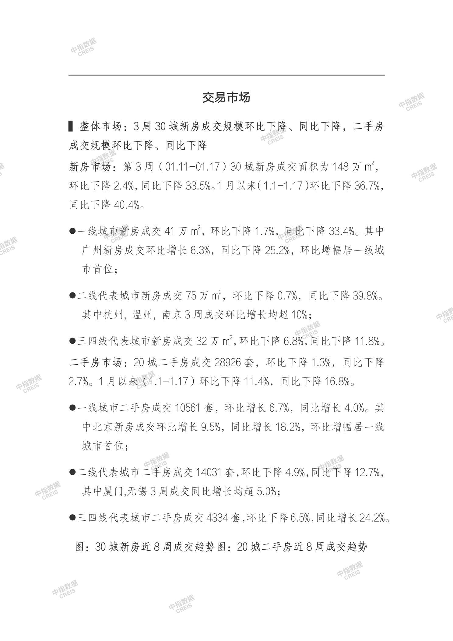
[摘要] 报告显示2026年1月11日至17日期间,全国房地产市场呈现下行趋势。30城新房成交面积148万平方米,环比下降2.4%,同比下降33.5%;二手房成交28926套,环比降1.3%。土地市场方面,300城住宅用地成交390万平方米,出让金136亿元,其中福州以43亿元居首。政策层面,中央延续换房退税政策至2027年,下调再贷款利率至1.25%,商业用房首付比例降至30%;地方上北京、上海推进城市更新,西安、成都完善住房保障。企业动态方面,房企融资以中期票据为主,富力地产77%债权人加入重组协议,宝龙地产拟10亿元转让杭州商业资产。整体市场表现为量价齐跌,政策持续宽松以稳定市场。 【此内容为AI自动生成】
登录后可以继续阅读
深选研报
- 1
- 2
- 3
- 4
- 5
- 6
- 7
- 8
- 9
- 10

京公网安备 11010602103813号