早八点丨1周新房及二手房成交规模同环比均下降,长春住宅用地成交出让金达37亿元
- 时间2026-01-05
- 页数12页
- 下载1141
- 浏览8625
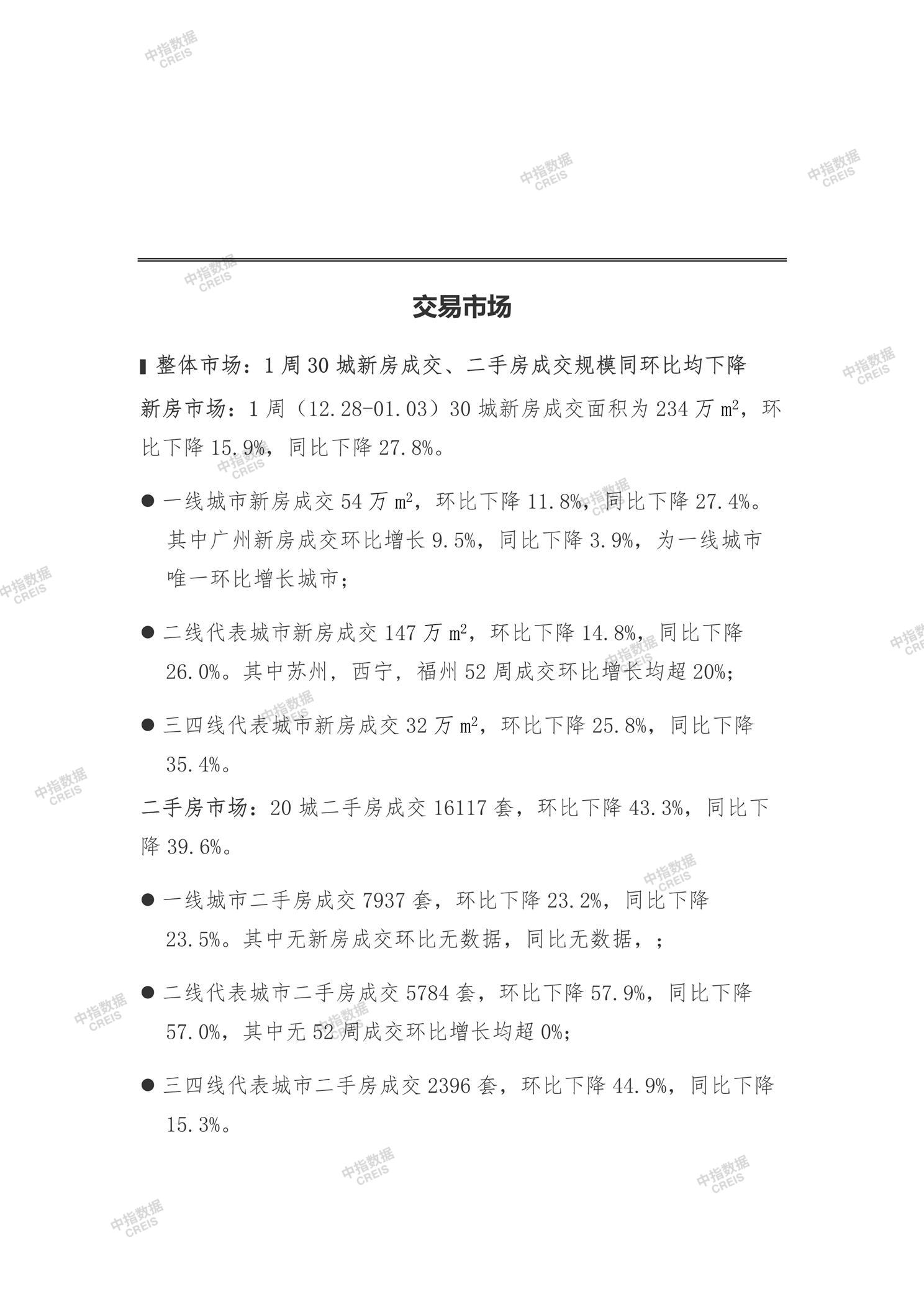
[摘要] 报告显示2026年1周(12.28-01.03)房地产市场整体下行,30城新房成交面积234万㎡,同环比分别下降27.8%和15.9%,二手房成交16117套,同环比降幅超39%。土地市场方面,300城宅地成交653万㎡,出让金220亿元,长春以37亿元居首。政策层面,中央下调二手房增值税率至3%,地方通过购房补贴刺激需求。企业动态中,花样年完成债务重组,鼎晖收购上海base项目。库存方面,10城新房可售面积环比下降1.9%,去化加速。 【此内容为AI自动生成】
登录后可以继续阅读
深选研报
- 1
- 2
- 3
- 4
- 5
- 6
- 7
- 8
- 9
- 10

京公网安备 11010602103813号