早八点丨47周新房及二手房成交规模环比增长,成都住宅用地成交出让金达45亿元
- 时间2025-11-24
- 页数15页
- 下载1141
- 浏览8546
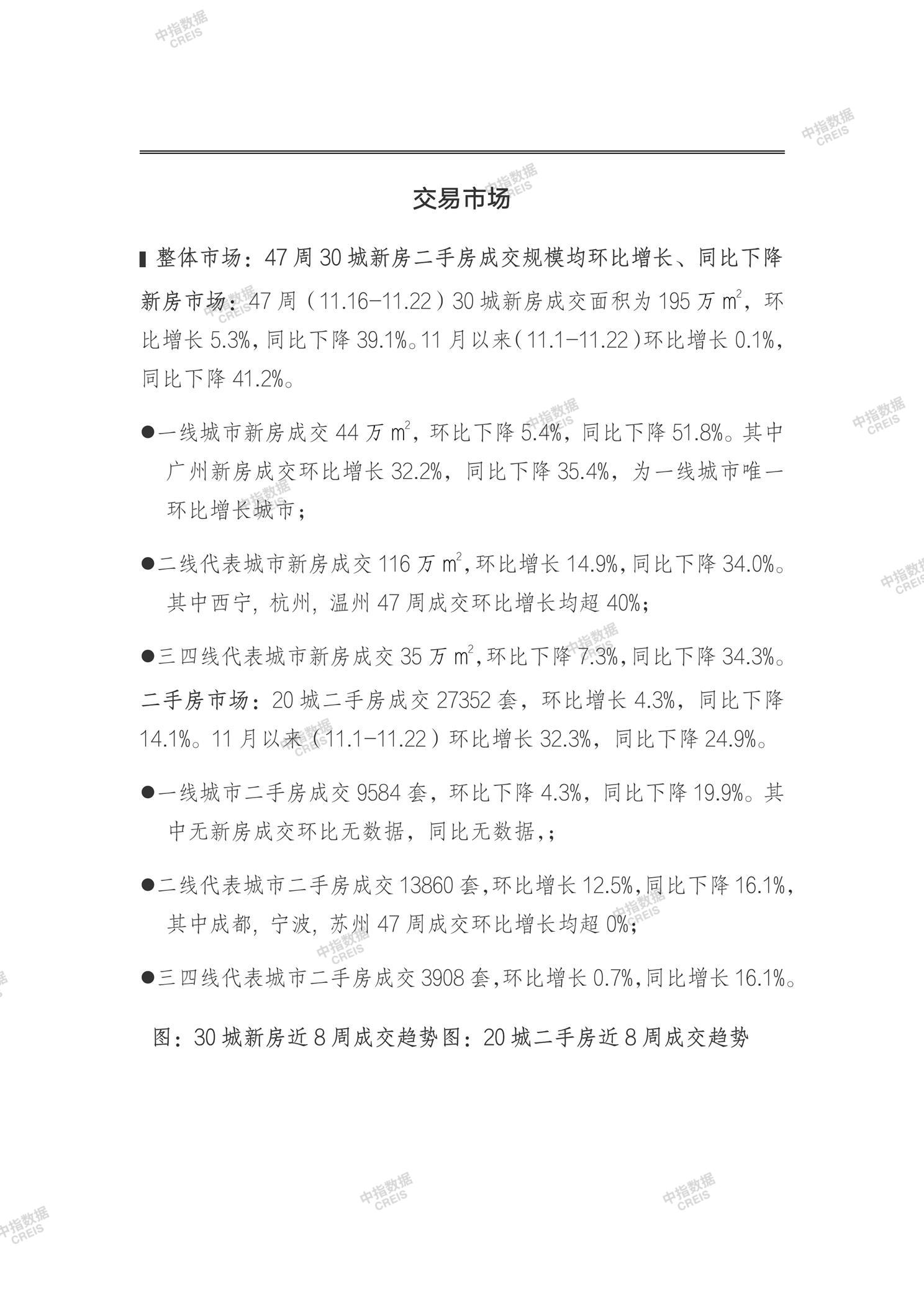
[摘要] 中指报告显示2025年第47周(11.16-11.22)房地产市场呈现以下特征:新房及二手房成交规模环比增长但同比仍下降,30城新房成交面积环比增5.3%,20城二手房成交套数环比增4.3%。土地市场方面,300城宅地出让金达506亿元,其中成都以45亿元居首。政策层面,中央下达566亿安居工程补助资金,地方如广州、杭州、佛山等地推出保障房收购、工商业用地改革及公积金优化政策。企业动态中,房企融资以中期票据为主,华夏幸福推进债务重组,珠免集团拟55.18亿元出售格力房产股权。整体市场呈现局部回暖与政策托底并行的态势。 【此内容为AI自动生成】
登录后可以继续阅读
深选研报
- 1
- 2
- 3
- 4
- 5
- 6
- 7
- 8
- 9
- 10

京公网安备 11010602103813号