《2023年四季度重庆中心城区房地产市场发展研究报告》

  • 时间2024-01-05
  • 页数33页
  • 下载1172
  • 浏览8805
住宅市场 主要城市报告 政策优化 供需价同涨
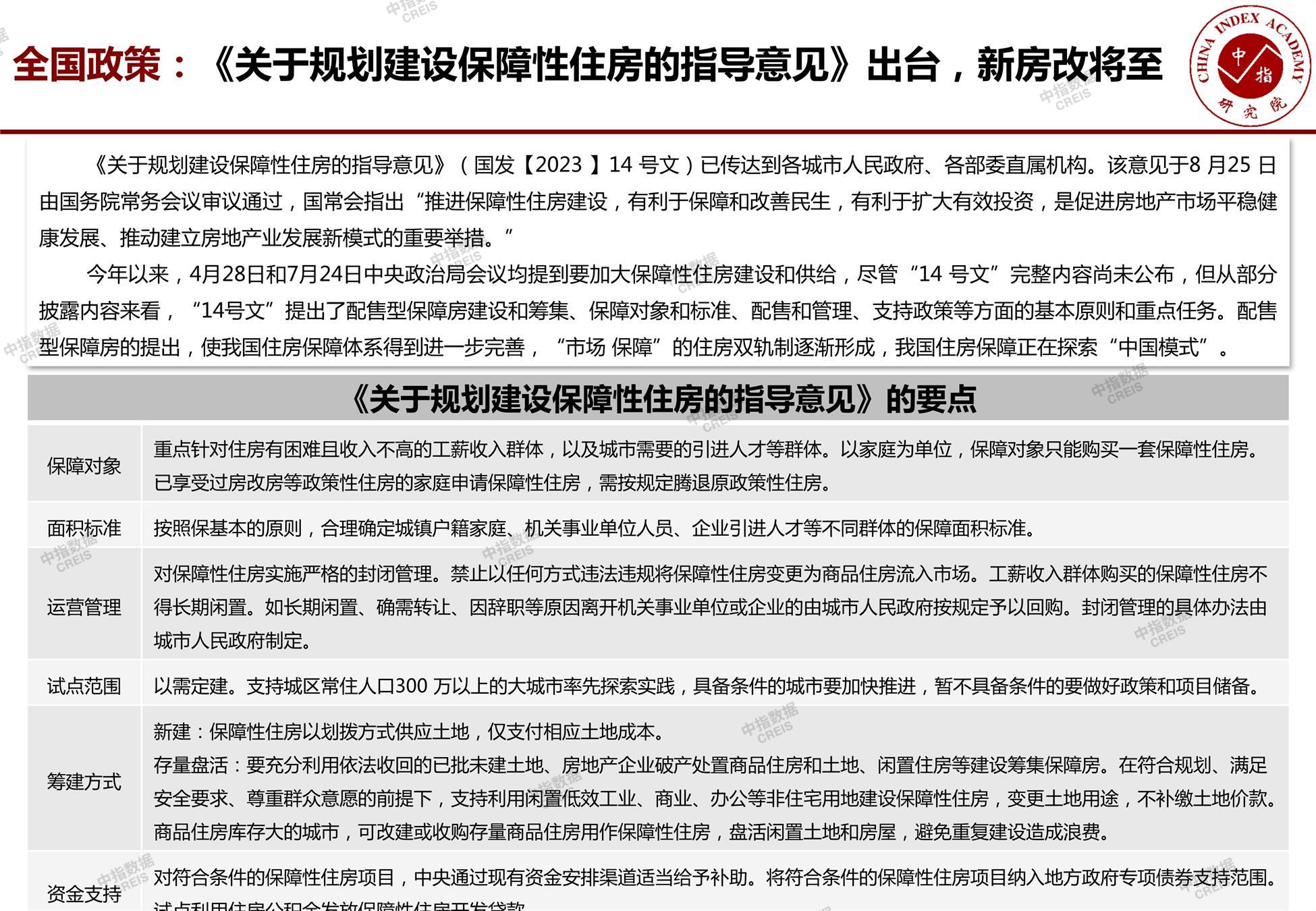
  • [摘要] 2023年四季度重庆中心城区房地产市场呈现供需双增、价格稳中有升的态势。住宅市场方面,四季度成交面积达148.7万㎡,同比增长28.4%,成交均价15003元/㎡同比上涨5.7%,其中渝北区成交量增幅达71%表现突出。供应端新增住宅123.4万㎡,销供比1.2保持平衡,保利发展以22.5亿元销售额领跑房企榜单。土地市场经营性用地成交98.6万㎡,其中住宅用地占比70.4%,楼面均价7422元/㎡同比上涨9.6%,但全部以底价成交,电建地产、重庆幸福城等央国企为拿地主力。政策层面,重庆通过优化公积金贷款、推进保交楼交付14.4万套、实施智慧小区新标准等举措稳定市场,同时落实国家保障房建设要求,探索"市场+保障"双轨制住房体系。展望2024年一季度,受传统淡季影响预计住宅成交将小幅下滑,土地市场延续量少质优特征,政策环境仍将保持宽松基调。 【此内容为AI自动生成】

重庆、重庆房地产市场、重庆楼市、新房、二手房、土地市场、商办市场、楼市政策、重庆楼市新政
重庆、重庆房地产市场、重庆楼市、新房、二手房、土地市场、商办市场、楼市政策、重庆楼市新政
重庆、重庆房地产市场、重庆楼市、新房、二手房、土地市场、商办市场、楼市政策、重庆楼市新政
付费报告

付费可预览下载

28

原价35元

立即支付

购买后可以继续阅读

重庆、重庆天气、重庆时间、重庆摇号结果、重庆限号、重庆旅游、重庆学校、重庆医院、城市季报、地产政策、土地市场、新房、二手房、百城价格指数

中指云

400-630-6618

中指云APP