2026年一季度武汉房地产市场总结与展望

  • 时间2026-04-15
  • 页数34页
  • 下载1131
  • 浏览8423
住宅市场 主要城市报告 住宅 土地市场
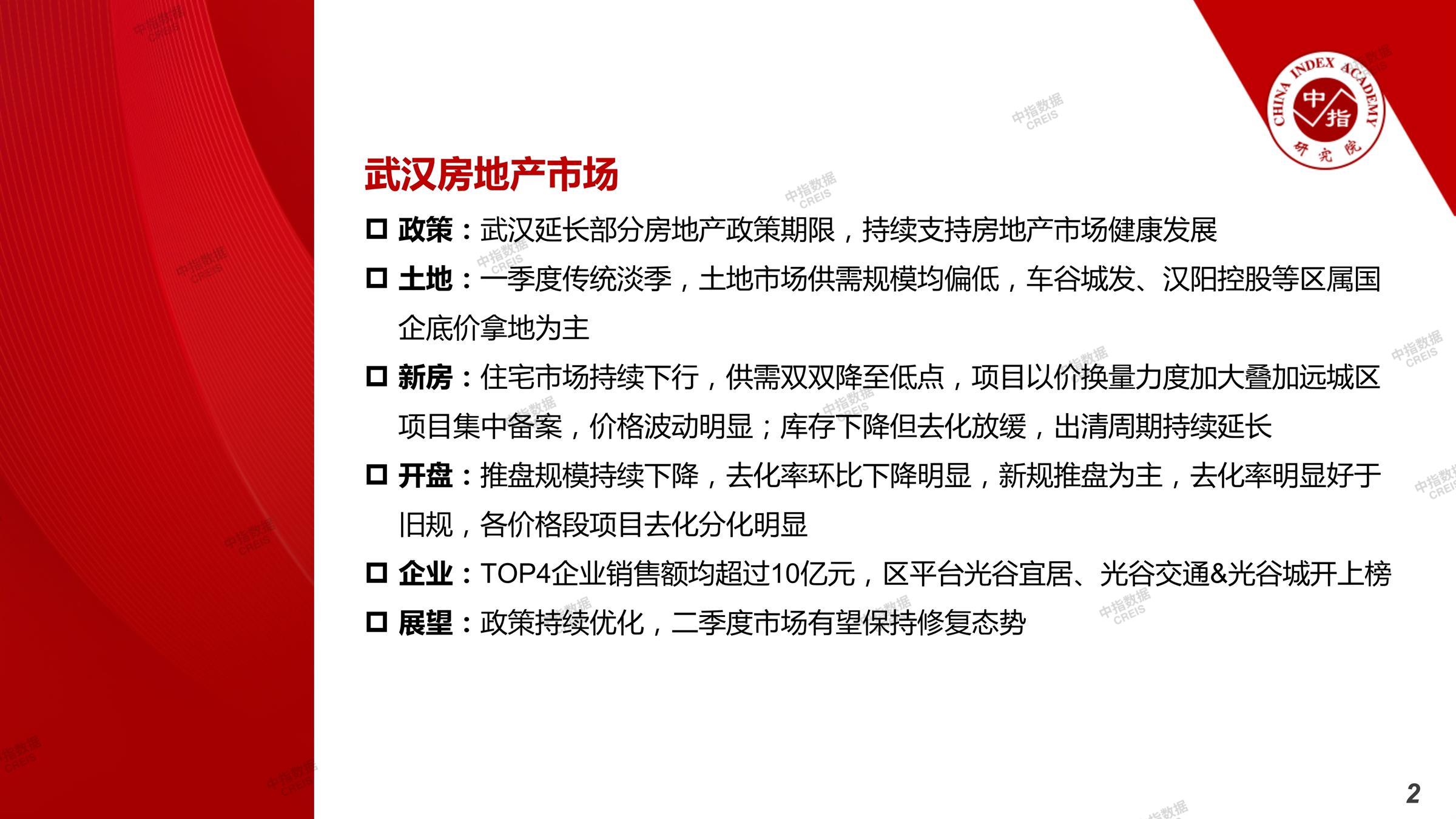
  • [摘要] 2026年一季度武汉房地产市场呈现供需双降态势,住宅新增供应同比减少29%,成交面积同比下滑14.6%,主城区抗跌性优于远城区。政策端持续宽松,公积金新政通过降低门槛、扩大异地贷款范围等措施刺激需求,多子女家庭购房补贴等财政支持延续。土地市场量价齐跌,楼面价同比下跌19.4%,区属国企主导底价拿地。二手房成交占比升至74%,价格同比下跌19.7%。展望二季度,政策优化与核心区优质项目支撑下,市场有望延续修复趋势,但区域分化与库存压力仍存。 【此内容为AI自动生成】

武汉、武汉房地产市场、武汉楼市、新房、二手房、土地市场、商办市场、楼市政策、武汉楼市新政
武汉、武汉房地产市场、武汉楼市、新房、二手房、土地市场、商办市场、楼市政策、武汉楼市新政
武汉、武汉房地产市场、武汉楼市、新房、二手房、土地市场、商办市场、楼市政策、武汉楼市新政
付费报告

付费可预览下载

28

原价35元

立即支付

购买后可以继续阅读

武汉、武汉天气、武汉时间、武汉摇号结果、武汉限号、武汉旅游、武汉学校、武汉医院、城市季报、地产政策、土地市场、新房、二手房、百城价格指数

中指云

400-630-6618

中指云APP