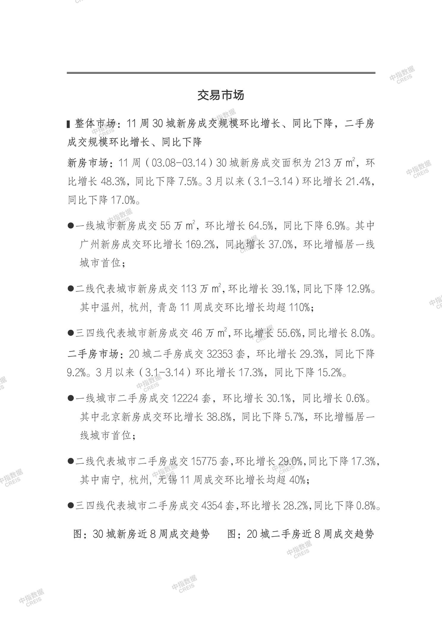
早八点丨11周新房及二手房成交规模环比均增长同比均下降,上海住宅用地成交出让金超68亿元

  • 时间2026-03-16
  • 页数14页
  • 下载1134
  • 浏览8404
  • [摘要] 2026年第11周(3.8-3.14)房地产市场呈现新房及二手房成交环比增长但同比下降的态势。30城新房成交面积环比增长48.3%至213万㎡,二手房成交环比增长29.3%至32353套,同比分别下降7.5%和9.2%。土地市场方面,300城住宅用地成交规划建面330万㎡,出让金159亿元,其中上海以68亿元居首。政策层面,自然资源部强调存量用地统筹,“十五五”规划首次将“房地产高质量发展”单列章节,地方如南京、成都等地优化人才住房及公积金政策。房企融资以中期票据为主,如滨江集团发行6亿元票据,利率2.75%。广州安居住房与信投合作推进智慧安居服务。库存方面,10城新房可售面积环比微降0.3%,一线城市中北京、广州库存减少。 【此内容为AI自动生成】

登录后可以继续阅读

中指云

400-630-6618

中指云APP