早八点丨10周新房及二手房成交规模环比均增长,杭州住宅用地成交出让金达32亿元

  • 时间2026-03-09
  • 页数13页
  • 下载1132
  • 浏览8436
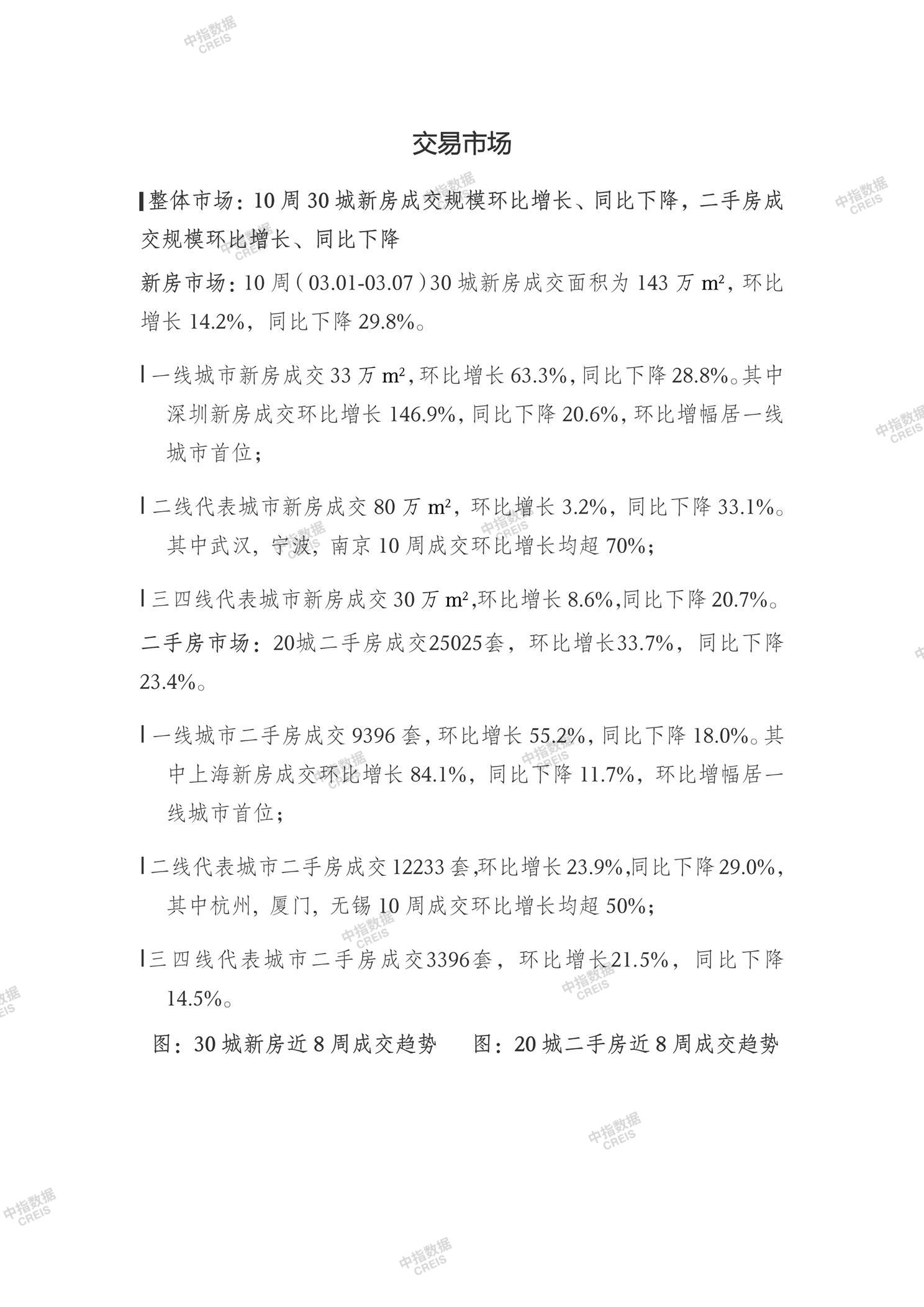
  • [摘要] 报告显示2026年第10周(03.01-03.07)房地产市场呈现以下特征:新房和二手房成交规模环比分别增长14.2%和33.7%,但同比仍下降29.8%和23.4%。土地市场方面,300城住宅用地成交规划建面465万平方米,出让金179亿元,其中杭州以32亿元宅地出让金居首。政策层面中央强调"着力稳定房地产市场",地方政策聚焦住房保障,如深圳取消城市更新项目强制配建保障房,南充提供首次结婚夫妻住房贷款贴息。企业动态方面,房企融资以公司债为主,越秀集团与SKP合作落户广州马场地块。整体市场呈现环比回暖但同比承压态势,政策持续优化调整。 【此内容为AI自动生成】

登录后可以继续阅读

中指云

400-630-6618

中指云APP