早八点丨5周新房及二手房成交规模环同比均增长,南通住宅用地成交出让金达45亿元

  • 时间2026-02-02
  • 页数13页
  • 下载1141
  • 浏览8447
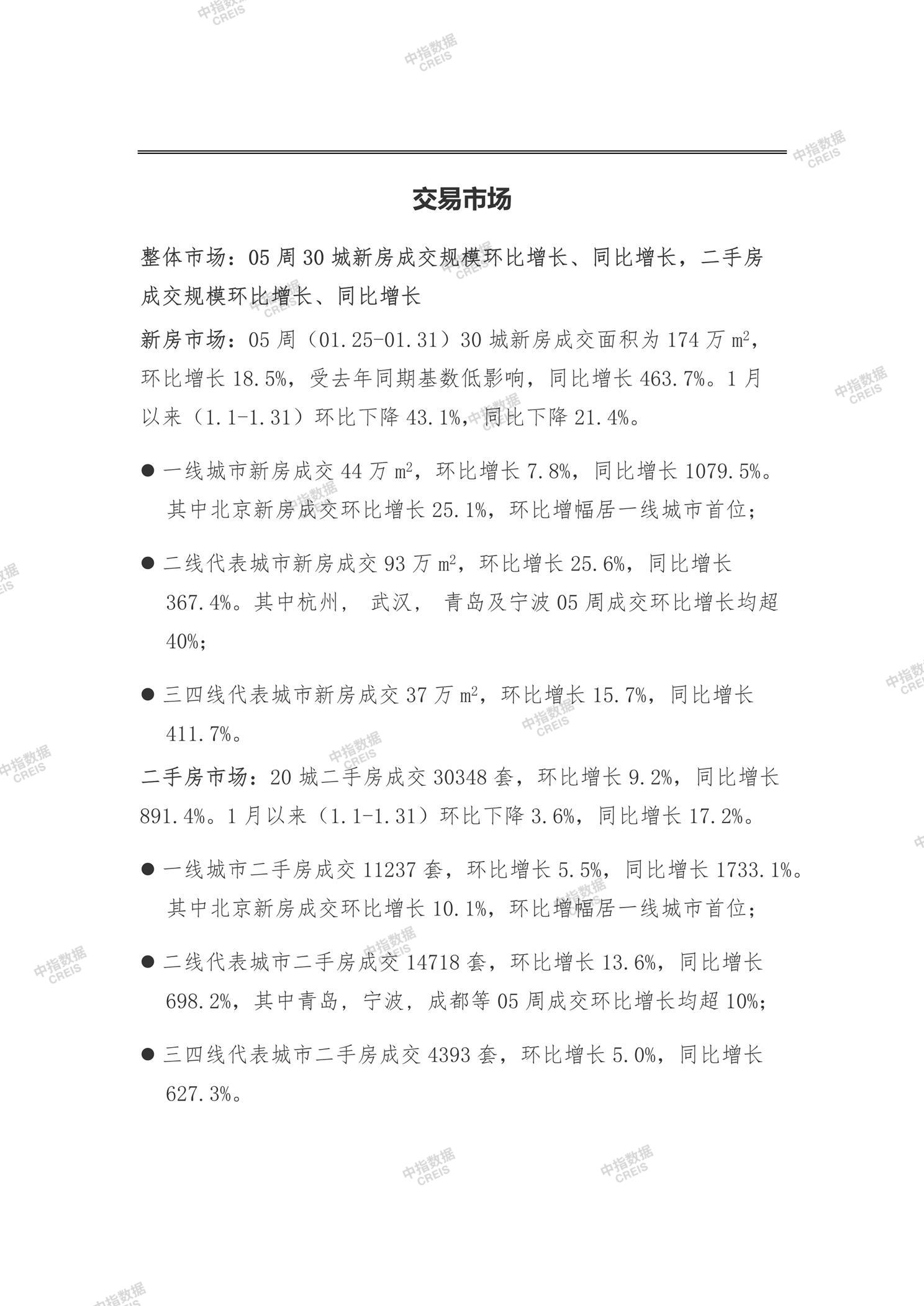
  • [摘要] 报告显示2026年第5周(1.25-1.31)房地产市场呈现回暖趋势,30城新房成交面积174万㎡环比增长18.5%,同比激增463.7%,其中二线城市环比增幅达25.6%。二手房市场同步复苏,20城成交环比增长5-13.6%,北京以10.1%环比增幅领跑一线城市。土地市场方面,300城宅地成交707万㎡,南通以45亿元出让金居首,其9宗地块中有3宗进入全国宅地总价TOP5。政策层面,中央要求新建住宅配建养老设施,多地下调商贷首付比例至30%,南京等城市推出公积金优化及城市更新政策。企业动态中,金融街、中海等房企完成债券发行,旭辉1.05亿元出售洛阳项目,远洋与华西集团达成城市更新合作。 【此内容为AI自动生成】

登录后可以继续阅读

中指云

400-630-6618

中指云APP