2025年11月商业地产市场月报

  • 时间2025-12-10
  • 页数20页
  • 下载1206
  • 浏览8612
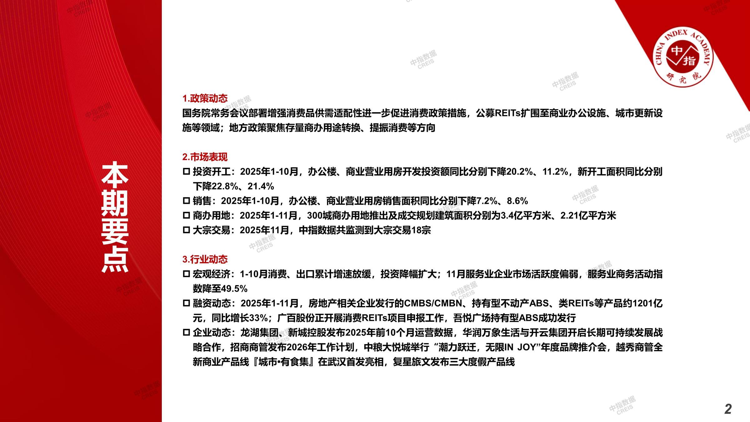
  • [摘要] 2025年11月商业地产市场整体呈现投资与销售双降态势。1-10月办公楼和商业营业用房开发投资额同比分别下降20.2%和11.2%,新开工面积降幅均超20%;销售面积同比降幅分别为7.2%和8.6%。政策层面,中央推动公募REITs扩围至商业办公设施,地方聚焦存量商办用途转换和消费提振。融资市场活跃,1-11月商业地产相关证券化产品发行额达1201亿元,同比增长33%。企业动态方面,华润万象生活与开云集团达成可持续发展合作,中粮大悦城推出"年轻力计划",越秀商管在武汉首发"精武有食集"特色商业产品线。大宗交易市场共监测到18宗交易,总金额176.9亿元,其中商业地产标的占比达66.7%。 【此内容为AI自动生成】

付费报告

付费可预览下载

20

原价25元

立即支付

购买后可以继续阅读

中指云

400-630-6618

中指云APP