2025年9月商业地产市场月报

  • 时间2025-10-14
  • 页数18页
  • 下载1216
  • 浏览8759
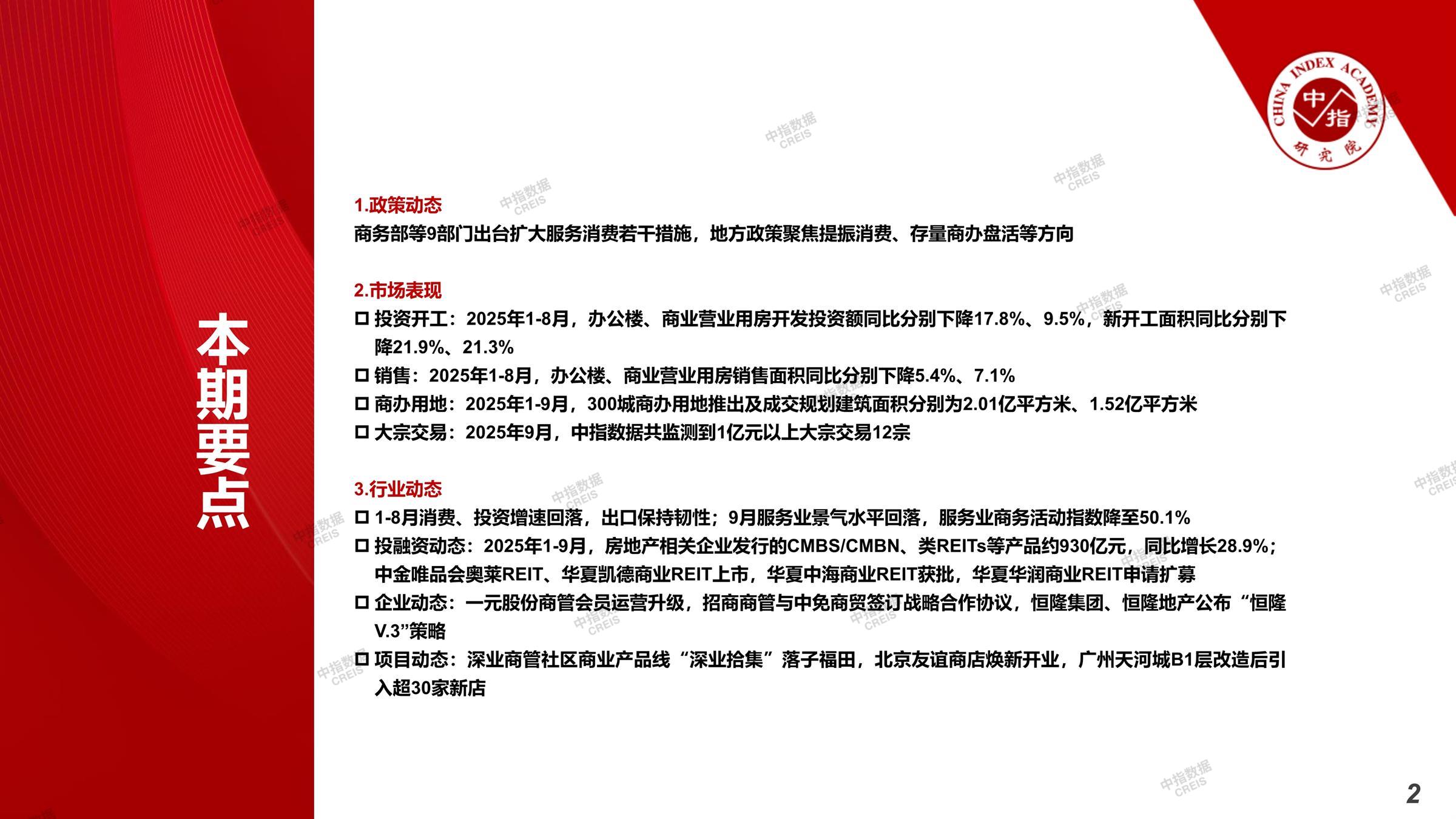
  • [摘要] 2025年9月商业地产市场整体呈现投资与销售双降趋势。1-8月办公楼和商业营业用房开发投资额同比分别下降17.8%和9.5%,新开工面积降幅均超21%;销售面积同比降幅分别为5.4%和7.1%。政策层面,中央出台扩大服务消费19项措施,地方聚焦存量商办盘活,如东莞允许商办改保障性租赁住房。大宗交易市场监测到12宗超亿元交易,总金额82.3亿元,上海信泰中心T1栋以21.7亿元居首。REITs市场活跃,1-9月发行CMBS/CMBN等产品930亿元,同比增长28.9%,华夏凯德商业REIT成为首单外资消费REITs。企业动态方面,招商商管与中免商贸战略合作,恒隆集团推出"恒隆V.3"策略。项目改造升级案例频现,北京友谊商店以100%首店阵容焕新开业,广州天河城B1层引入30余家新店强化年轻化定位。 【此内容为AI自动生成】

付费报告

付费可预览下载

20

原价25元

立即支付

购买后可以继续阅读

中指云

400-630-6618

中指云APP