老旧住房更新潮起:代建别错过这波风口

  • 时间2025-11-07
  • 页数6页
  • 下载1129
  • 浏览8820
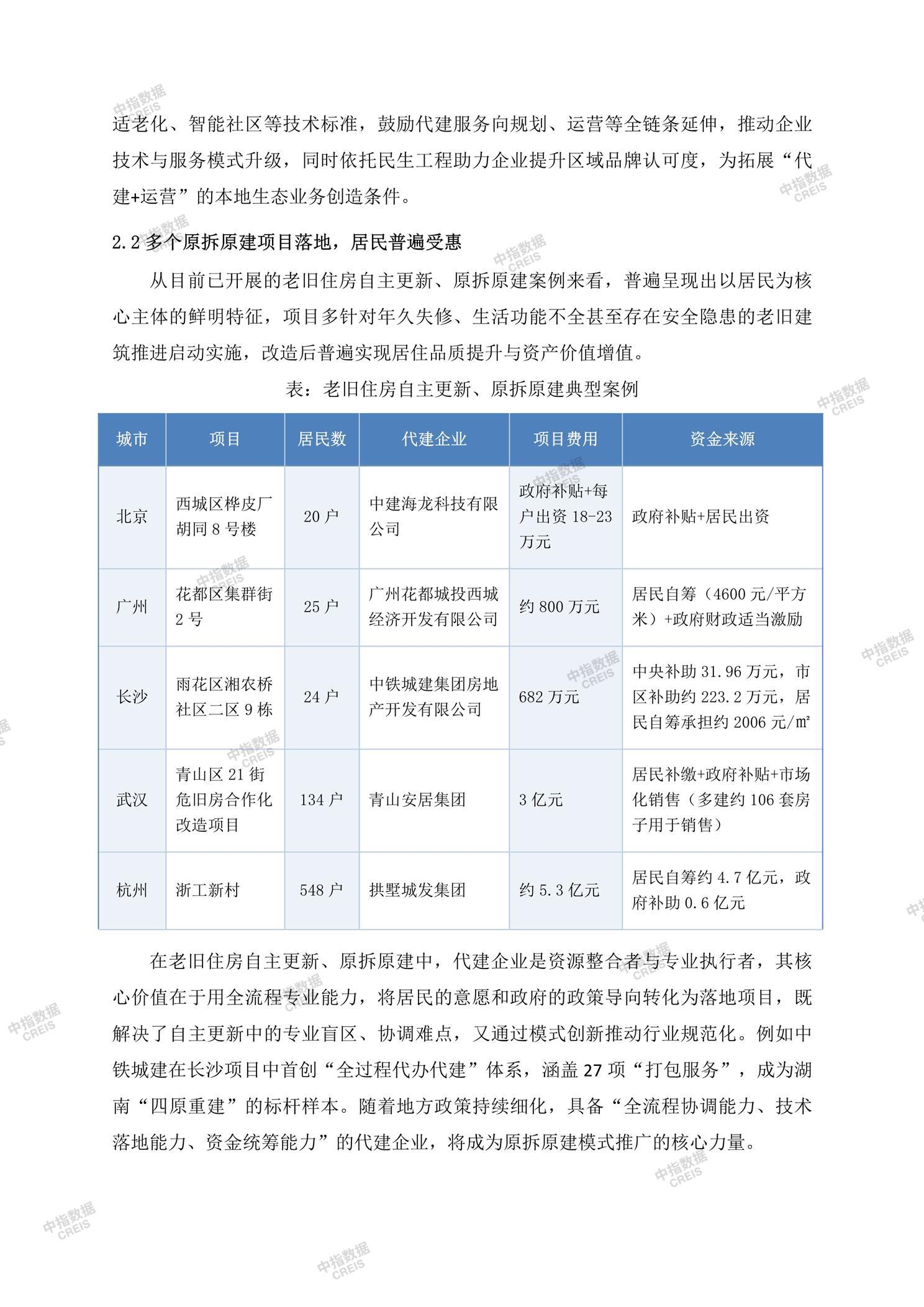
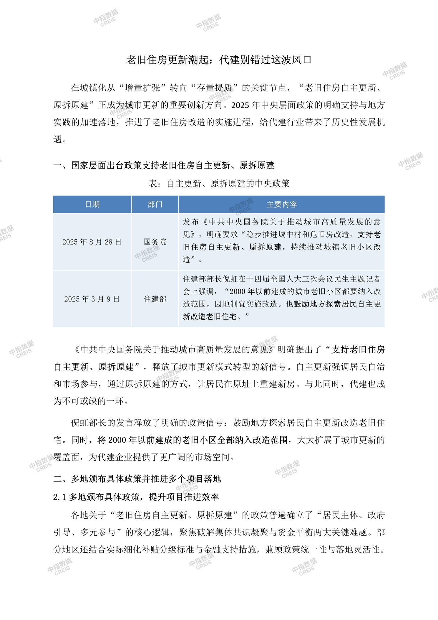
  • [摘要] 2025年下半年老旧住房更新成为城市更新的重要方向,中央政策明确支持老旧住房自主更新和原拆原建,各地也纷纷出台具体政策推进项目实施。北京、上海、浙江、广东和厦门等地通过细化补贴分级标准和金融支持措施,提升项目推进效率。典型案例显示,代建企业在项目中发挥资源整合和专业执行作用,解决居民共识和资金难题。代建企业需建立全周期服务模式,联动多方资源破解资金瓶颈,并重点布局政策先行区域以抢占市场先机。这一趋势为代建行业带来巨大发展机遇。 【此内容为AI自动生成】

登录后可以继续阅读

中指云

400-630-1230

中指云APP